毕节试验区人才基地
重点产业、重点学科人才团队建设
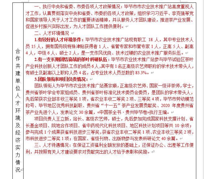
合 作 协 议
毕节市人才工作领导小组办公室 制


一、目标、任务和效益
1.团队建设目标:针对贵州高海拔山区复杂的生态环境,紧跟国内外茶叶学科的发展,大力开展茶叶种质资源收集、新品种选育及配套栽培技术、加工技术研究,努力提高茶叶科技创新能力,力争在3~5年内建成具有我区一流水平的茶叶科研平台、人才培养和科技创新基地。
2.团队建设任务
(1)人才队伍建设:以培养茶叶科技创新人才为重点,为茶叶专门人才营造宽松的科研创新环境,使科研人员能够人尽其才、才尽其用,在茶叶科技创新上有所作为,为高科技产业化实现可持续发展发挥智力支撑和引领作用,经过3~5年的努力,使团队成员有1~2人晋升高一级职称,把该团队建设成一支职称、学历、年龄结构合理,学术水平高,富有朝气、团结向上的茶叶科技人才队伍;同时,培养一批懂技术、会管理的农村乡土人才或企业负责人,形成具有特色的优秀创新人才群体和创新团队。
(2)配套技术研究与示范:开展茶叶扦插扩繁、栽培、病虫害综合防治等一系列的配套技术研究,进行大面积生产示范,总结提出贵州高海拔山区茶叶高产高效栽培技术要点;探索适宜毕节区域气候条件下生长的茶青原料加工技术,提升茶叶产品质量,为贵州高海拔山区茶叶生产发展作出积极的贡献。
3.效益指标
(1)培养1~2名团队成员晋升高一级职称,5~10名懂技术、会管理的农村乡土人才或企业负责人。
(2)示范推广优良品种(组合)10万亩以上,新增经济效益500万元以上。
(3)每年开展学术交流1~2次。每年邀请国内外茶树栽培、病虫害防治、茶叶加工生产等方面专家到毕节作技术指导,组织学术交流1~2次,选派团队成员1~2人到贵州大学、贵州省农科院茶科所学习。
(4)在省级以上刊物发表学术论文2~3篇,其中核心期刊发表学术论文1篇。
(5)总结提出贵州高海拔山区茶叶高效栽培技术要点及加工技术关键。
合作共建单位人才团队建设方案
二、主要措施和保障机制
1.组织管理措施
成立由单位党政主要领导为组长、分管领导和合作单位主要负责人为副组长的人才团队建设工作领导小组,负责人才团队建设工作的开展和实施。充分发挥人事、科研、后勤等管理部门的职能作用,为人才团队建设做好管理和服务工作。
2.监督措施
人才团队建设项目将成立所级监督机构,建立质量监控体系。由分管所长挂帅、合作单位主要负责人协助,由所监察室、科研科、财务科和学术委员会等职能科室共同组成审核、督查小组,根据相关规定,对人才团队建设的实施进行指导,对人才团队建设的完成进度、质量水平、经费使用以及工作中存在的问题检查、评价和指导,保证项目按照上级部门的要求完成各项任务。
3.技术措施
(1)以收集种质资源为基础,优化升级引种素材。通过收集种质资源,推进种质扩增、改良和创新,简化种质类群,突破茶叶引种难点;加强引种与短穗扦插研究,一要强化以前所引品种研究;二要积极收集市内现有的种质资源;三要尽快建立毕节茶树产业化平台建设。
(2)团队成员在相关项目实施过程中收集了省内外茶树良种资源10余个,古茶树资源10来份,其中有龙井43、中黄系列、中茶系列、黔湄系列等品种50个,有纳雍姑箐古茶、七星太极古茶和金沙贡茶等古茶树资源,并进行初步的研究,有茶叶研究方面的技术基础;在前有经验的基础上整理、引进茶树品种,并对茶树品种进行对比筛选试验。
(3)对茶树生物学性状调查以田间调查为主,以陈亮、杨亚军等编写的《茶树种植资源描述规范和数据标准》作为调查依据,主要对茶树的芽、叶、花、果等器官的各个性状进行调查和统计分析。分子标记技术近年来被广泛应用于植物的种质资源鉴别、遗传多样性研究等相关领域。在多种分子标记中,简单重复序列(SSR,simple sequence repeat) 标记,具有重复性好、多态性高、共显性、易于检测、鉴别能力高和不受环境条件影响等优点,是一种行之有效,而且最接近理想化的品种鉴别方法。
(4)开展茶园丰产技术、病虫害综合防治技术试验示范,倡导生产干净黔茶。
(5)积极探索适宜毕节区域气候条件下生长的茶青原料加工技术,努力 实现提质增效。
三、建设方式和管理办法
1.建设方式
(1)研修深造。选送有关团队成员到知名高校学习深造,与知名专家对接,开展科研合作、学术交流等活动。
(2)交流学习。每年开展1-2期培训交流活动,集中组织团队成员学习政治、经济、管理等方面的理论知识,搭建科技人才之间相互交流、相互学习、相互促进的平台和搭建科技人才与政府领导之间交流对话的平台。
(3)项目带动。鼓励和支持团队成员申报承担国家或地方重大科研项目、重点项目,或根据毕节主导产业转型升级的需要,自主选题,开展创新性研究。通过项目实施,提升其团队创新能力。
(4)团队建设。每年选拔1-2名科技创新团队成员,作为重点培养对象,在人员配备、设备配备、经费使用等方面给予适当的资助,逐步扩大团队规模,提高团队素质。
2.管理办法
(1)要强化导向意识,引导各类人才把创新创业作为自己的责任和义务,想大局、立大志、干大事、创大业。
(2)要营造以创新创业为荣的良好氛围,打破常规,不惜代价,大胆重奖杰出创新人才。
(3)要创新人才服务政策,创新人才服务平台,创新人才服务体制,创新人才服务方式。
(4)要加大投入力度,舍得血本去引进、资助那些给振兴毕节带来希望的科技创新人才。
(5)要倡导竞争,宽容失败,爱惜、保护人才创新创业的积极性,在全社会形成尊重创新人才、崇尚创新人才,全面弘扬创新精神的良好风气。

建设单位:毕节市农业科学研究所
合作共建单位:毕节市农业技术推广站