
一、引言
据中国互联网信息中心(CNNIC)第46次中国互联网络发展状况统计报告显示,截至2020年6月,中国的网民规模达到9.4亿,相当于全球网民的五分之一,互联网普及率达67%,约超出全球平均水平的5个百分点,庞大的体量奠定了中国“互联网超级大国”的地位。从互联网的各类应用使用情况来看,中国网民在短视频的使用时长占比达8.8%,短视频的用户量达8.18 亿人,短视频已然成为中国网民的一大视线聚焦点。
本文选取抖音上100条点赞量10万+的茶视频作为调研内容,总结分析了抖音上哪些茶视频容易火。

图1、2020年6月网民在各类应用使用时长占比 △ 数据来源:中国电信、吴晓波频道

二、抖音上哪些茶视频容易火?
从调研的100条抖音点赞量10万+茶视频来看,内容涉及茶生活、茶基础知识、茶礼仪、茶健康、茶新闻、茶加工、茶市场、茶营销七大类,其中茶生活又可细分为搞笑类、技能类、情感类等,类别多样,可操作性强,故而占比最多,达40%。

图3、调研的100条点赞10万+茶视频内容分布 △ 数据来源:说茶信息科技
01、官媒新闻关注度高
从调研的爆款茶新闻视频来看,点赞量高的茶新闻短视频发布方均是官媒,内容涉及的都是民生和三农,属于行业大事件,故而这个系列的视频热度高,点赞量也大幅高于其他类别的茶视频,调研的100条茶视频中点赞量100万+有5条,其中2条出自茶新闻。

02、搞笑出圈,实力说话
抖音的使用情景多数是碎片化时间的消遣。这个时间段,用户是用来放松和娱乐的,搞笑内容则成为这一目的的主要承担者。故而,要想让你的搞笑视频受用户欢迎,可以通过音乐、场景等对常规逻辑进行强化,让人在毫无准备的情况接受到你的搞笑包袱,产生的效果会更为强烈;也可以通过制造紧张感营造反转氛围,让人爆笑。
以老繆坊*福鼎白茶惠元茶业官方账号发布的“我被彻底洗脑了,你千万别听完”短视频为例,就是加入了令人发笑的音乐背景,让人忍不住听了一遍又一遍。
青岛小菠萝发布的“喝茶要有仪式感,花茶高碎有了解的嘛”短视频讲的是一位外国人在来中国前觉得在中国喝茶是非常有仪式感的,制造严肃的氛围,紧接着就来了个反转,就是来中国后才发现,原来喝茶是用大搪瓷杯,再配上夸张的表情,让人意想不到,忍不住被结局逗笑。

除了靠搞笑出圈,也有用实力说话的茶生活短视频,这类茶生活视频通常秀的是茶艺,其中又以泡茶技能展示居多,在调研的100条视频中,有5条爆款技能类茶生活视频中,其中4条是泡茶技能的展示。此外,茶艺表演是一门高雅的艺术,对表演者有较高的要求,不仅要求表演者要做到专业,且掌握技能越是稀缺越易受欢迎。例如,玲爷发布的“功夫茶2,大家来评茶吧”短视频展示的是功夫茶,但是掌握这项技能的人并不常见,而玲爷的功夫茶技能高超,令很多人佩服。

03、记录生活,说到心坎去
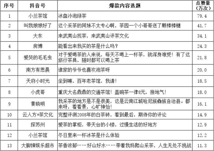
抖音上爆款茶生活视频的第三个分类是记录生活中有趣的事情,比如记录找茶、茶园体验、老茶馆喝茶等生活趣事。这系列的视频贴合生活,定义范围广,创意频出。

图7、记录生活类茶视频 △ 数据来源:说茶信息科技整理
抖音上爆款茶生活视频的第四个分类是情感类茶视频。情感类茶视频受欢迎的原因在于它说到用户的心坎里去了,引起情感共鸣,同时由于价值观的认同会产生追随式的关注,进而使得粉丝黏性强。
从“茶不过两种姿态,浮、沉,……”“万丈红尘三杯酒,千秋大业一壶茶……”、“茶因不饮而凉,人因不惜而散……”这几条“爆款”情感类茶视频来看,均是情感语录配上一些稀疏平常的泡茶场景,但效果奇佳,获赞无数。其实,有时候画面的美感并不那么重要,用户更关注的是价值观的共鸣。

04、有料分享,“知识”俘获人心
在所有调研的茶视频内容分类中,茶基础知识的分享是最有料,也是最贴合“茶”这个话题的短视频。例如:
“怎么区分绿红白黄青黑六大茶类?”
“如何判断茶叶品质的好坏?”
“安化黑茶之分类/开篇”
“没有茉莉花,凭什么叫茉莉花茶?”
“怎么喝普洱茶……”
……
这个系列的视频制作特点是站在消费者的角度,普及茶基础知识,有助于提升消费者对茶叶的认知,拉近与消费者之间的距离。

05、学茶文化,知茶礼仪
中国是礼仪之邦,待客茶道中蕴含着许多中国文化,所以不管你是商务人士还是饮茶爱好者都应该懂一些茶礼仪,以备不时之需,这不仅是对别人的尊重也显得自己有涵养,因此茶礼仪短视频在抖音上也是非常受用户的欢迎,在调研的100条抖音点赞量10万+茶视频中的占比达16%。

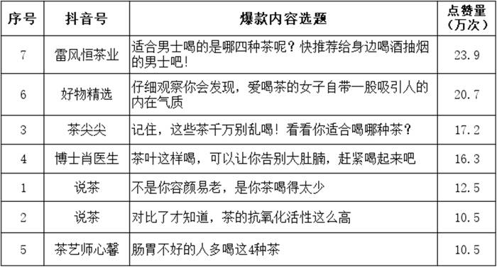
06、茶叶健康属性宣传,契合多方需求
对茶叶健康属性的宣传,有助于茶叶的销售,故而此类短视频备受茶企、茶商的欢迎。受疫情影响,消费者的健康意识普遍提高,茶叶健康属性也备受消费者的关注,所以此类短视频的点赞量较高。不过,需要注意的是,在对茶叶功效的宣传上,分寸要拿捏好,不要偏离茶叶的本质属性,以免适得其反。

07、高点赞的茶加工、茶市场、茶营销视频偏少
从调研100条抖音点赞量10万+的茶视频来看,点赞量10万+的茶加工视频、茶市场视频、茶营销视频偏少。茶加工视频、茶营销视频中高点赞量的多数是采茶视频;茶市场视频中高点赞量的以茶叶赶集、茶仓这两类为主。

图12、茶加工短视频 △ 数据来源:说茶信息科技整理

图13、茶市场短视频 △ 数据来源:说茶信息科技整理

图14、茶营销短视频 △ 数据来源:说茶信息科技整理
三、受欢迎的茶内容短视频,该如何做?
对于入局短视频平台的茶界人士而言,要怎么制作受欢迎的茶内容短视频呢?
首先,要想明白自己的能力基因到底是什么,从上文提到的七大类茶视频中找到属于自己不一样的烟火。从调研100条抖音点赞量10万+的茶视频来看,“凤凰三点头寓意三鞠躬,表示欢迎客人的到来……”、“大红袍是不是红茶,安吉白茶是白茶还是绿茶,……”、“这为什么南方人比我们富啊,就是因为南方人没事喜欢喝茶……”等系列爆款视频在抖音上有多款相类似的版本,且点赞量多数也较高。

图15、爆款内容相似茶视频 △ 数据来源:说茶信息科技整理
第二,细分领域正在爆发。老张和他的小龙毫抖音号的短视频内容主要以茉莉花茶为题材,作品定位清晰、优质,旗下点赞量上万的作品亦不少,这也为其积攒了大量的流量,抖音号的累计点赞量达50.6万次,粉丝数达12.7万人。

图16、老张和他的小龙毫抖音号的爆款内容 △ 数据来源:说茶信息科技整理
第三,要想有高点赞量,还需持续更新。在调研的100条抖音点赞量10万+的茶视频中,作品数在100篇以上的占82%,200篇以上的占62%,300篇以上的占44%。可见,高点赞量的抖音号大多会持续更新,以此来维护用户粘性。不过,需注意的是,持续更新内容并非指内容越多越好,而是保持固定的更新,控制好所发布视频的品质,大批量的更新在一定程度上反而会引起用户的视觉审美疲劳。
福建说茶信息科技有限公司出品
原标题:调研了100条抖音点赞量10万+的茶视频,我们发现这些内容最火……
注:内容来源说茶ShowCha,贵在分享,如涉及版权问题请联系删除