2020 恩施硒茶 和而不同
- 恩施州茶产业发展大事记 -
2020年对恩施硒茶产业来说既是充满挑战的一年,也是充满机遇的大起之年、“不平凡”之年。今年,由于受到新冠肺炎疫情的影响,严重打乱了恩施州茶产业的发展进程与秩序,茶叶销售也一度遭遇滞销的困境。但好在在州委州政府、相关部门的领导和支持下,全州上下同心协力攻克困难,积极开展疫情防护和春茶复工生产工作,努力维护和扩展对外销售渠道,广泛宣传恩施硒茶并组织多场恩施硒茶相关茶事活动。让我们一起回顾恩施硒茶的“不平凡的2020”。2020年恩施硒茶产业大事记
一月
硒茶小镇—硒茶公园加紧建设中

硒茶公园,作为硒茶小镇的核心景观,以梯田茶园方式进行建设,全面演绎茶事农作的全流程“种”、“采”、“制”、“品”,同时也将作为中小学生的课外研学基地。目前,硒茶公园各项施工都在快马加鞭、紧锣密鼓地进行。
利川红将打造文商旅创意街区

1月5日下午,利川市茶产业协会召开了常务理事会,会议通过了与湖北省宗雅地产有限公司合作建设“利川红”文商旅创意街区的决议。“利川红”文商旅创意街区获得推进,未来将落户龙船天街C区,成为利川茶叶发展的专业市场和文旅融合、茶旅融合、助力精准扶贫和建设美丽中国的创意街区。
利川红公布为第六批省级非物质文化遗产

湖北省人民政府发文,公布第六批省级非物质文化遗产代表性名录和省级非物质文化遗产代表性名录扩展项目名录。“利川红茶制作技艺”被列于扩展项目名录中。
二月
州茶协发布关于疫情期间春茶生产上市指导建议

1月底,新冠疫情大爆发,这不仅严重威胁了人们的生命安全,对全国各行各业的经济发展也造成了巨大打击。这对即将采收春茶的茶农和即将春茶生产的茶企来说可谓是燃眉之急。为确保新冠肺炎疫情防控和春茶生产两手抓、两不误,促进春茶生产持续、稳定发展,降低疫情对我州茶产业的影响,恩施州茶产业协会结合州农业农村局关于切实抓好新冠肺炎疫情防控期间春茶生产的指导意见及当下茶产业形势,提出了系列措施建议。
恩施州茶产业协会致广大茶界客商和茶叶消费者的一封信!

2月,为安抚广大茶农茶商,也为让州内外的茶叶消费者对恩施硒茶的生产及销售环节放心,恩施州茶产业协会代表整个恩施硒茶产业发表《致广大茶界客商和茶叶消费者的一封信》。 “购买就是信任,消费就是扶贫”,恩施州茶产业协会的诚心发文,让众多茶届同胞产生共鸣,仅在微信平台就获得了4万+的阅读量,也让更多的茶叶消费者放心采购,放心消费,放心品饮!
恩施州农业农村局疫情防控期间
茶叶生产加工质量控制规程

为指导茶叶生产经营主体有序开展茶叶生产加工销售,保障员工身体健康、产品质量安全、流通环境安全,2月23日,州农业农村局制订了《恩施州新冠肺炎疫情防控期间茶叶生产加工质量控制规程》(以下称《规程》),并在恩施州茶产业协会微信公众号发布。
三月
茶企齐抗疫,共振产业发展信心





新冠肺炎疫情爆发,举国上下同舟共济,共克时艰,众志成城!恩施州内各大茶企也主动在疫情期间承担了社会责任,向社会捐助了资金合物资。恩施州茶产业协会也对疫情期间恩施州茶企茶人的善举进行了收集统计。协会会长单位金果茶业向社会捐赠茶叶产品达200余件,金果茶业董事长、州茶产业协会会长苏方俊亲自到茶园指导鲜叶采摘,并向公司员工发放慰问金,表明与大家共同抗击疫情、共渡难关的信心;协会副会长单位—利川星斗山红茶有限责任公司向驰援泰康同济(武汉)医院的部队医护人员捐赠“星斗山·利川红”2104份,向驰援武汉市第八医院(卓尔长江应急医院)的西安医疗中心医疗队、驰援利川市的天津医疗专家组捐赠了270份“星斗山·利川红”。另外,还有许多茶企茶人的抗疫善举,这些行动不仅弘扬了正能量,也传递了爱心与温暖。
恩施全州疫情后加紧开采春茶

3月,恩施州各县市春茶渐次进入采摘期。当地在严格做好疫情防控措施的情况下,抓紧采摘春茶。各茶企积极准备复工复产,递交复工申请,给员工下发复工表、开具复工证明,每位复工员工进行健康体检……严格落实《恩施州新冠肺炎疫情防控期间茶叶生产加工质量控制规程》。
州茶协公布恩施州复工茶企名单


恩施州今年2月28日已经开始有茶企在符合程序规定的情况下开始复工生产,比去年提前了10天左右。为了方便广大茶商及消费者朋友们能够更加快捷地与州内各大茶企取得联系,恩施州茶产业协会公布了第一批、第二批复工茶企的信息。
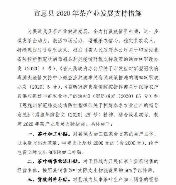
各县市出台支持茶产业政策方针


为茶产业健康发展,激活市场活力,增强茶农信心,各县市也相继发文宣布复工消息,公布各地复工茶企信息,并出台相关茶产业发展支持措施。
恩施武陵山茶叶交易市场开市


3月21日,恩施武陵山茶叶交易市场2020年春茶正式开市!硒茶小镇携手恩施茶商共同打造的武陵山茶叶交易中心,是全国名优茶展销的平台,也是恩施硒茶走向世界的窗口。2020年武陵山茶叶交易市场将持续70天时间,外地茶商可凭健康码(绿码)自驾进入恩施境内采购茶叶。
龙头茶企显担当,助力茶农保增收


在新冠肺炎疫情防控的严峻形势下,为安抚茶农对于疫情影响下茶叶采摘和收购的担忧,充分保障茶农利益不受疫情影响,凝聚茶农与茶企共克时艰的力量和信心,宣恩县伍家台贡茶产业协会及咸丰县茶叶协会在其县委县政府及县茶产业协会的组织下,主动表率,分别与所辖区各大茶企联合签订承诺书,向茶农做出了“不拒收、不压价和不欠款”的承诺。
恩施硒茶交易大市场顺利开市

3月27日上午10点,位于宣恩县椒园镇的恩施硒茶交易大市场正式开市,恩施州茶产业协会秘书长胡兴明在开市仪式上致辞。恩施硒茶大市场的顺利开市,是在不断优化升级的片区发展聚合力以及“恩施硒茶”的市场认可和商业需求的动力下,有目的有规划的启动的。也将是宣恩县乃至全州茶产业发展史上的一件大事、是恩施州茶业界的一件喜事、是疫情影响下仍在坚强前行的硒茶产业的一件幸事!
各金融机构针对茶企推出信贷产品

恩施州各个金融机构结合政府出台的相关扶持政策,专门针对各大茶企推出了一系列金融产品,助力恩施硒茶复工复产。据不完全统计,仅春茶期间,金融机构为我州茶企、茶农提供金融贷款超过5.3亿元,助力复工复产!
春茶消费扶贫“扶一把”新政

3月31日,恩施州出台2020年春茶消费扶贫方案,全方位多渠道推动恩施春茶消费,既提振当地茶叶市场信心,又巩固提升偏远山区脱贫攻坚成果。
恩施硒茶公益广告在央视一套播出

为扩大恩施州农产品影响力,缓解农产品的滞留和积压,促进恩施州受疫情影响的农产品销售,世纪文化旅游有限公司特别赠送了恩施州农业农村局CCTV-1的10秒套装(3次/天)央视广告。3月25日至3月31日,恩施硒茶广告在CCTV-1频道的08:32、13:06、17:10这三个时间段与全国人民见了面。
来源:恩施州茶产业协会
如涉及版权问题请联系删除