5月22日上午,由中国国际茶叶博览会组委会主办,中国农业国际合作促进会承办,中国农业国际合作促进会茶产业委员会、中国茶产业联盟、贵州省茶叶协会、云南省茶叶流通协会、黔南布依族苗族自治州人民政府协办的第三届茶乡旅游发展大会在杭州国际博览中心成功举办。

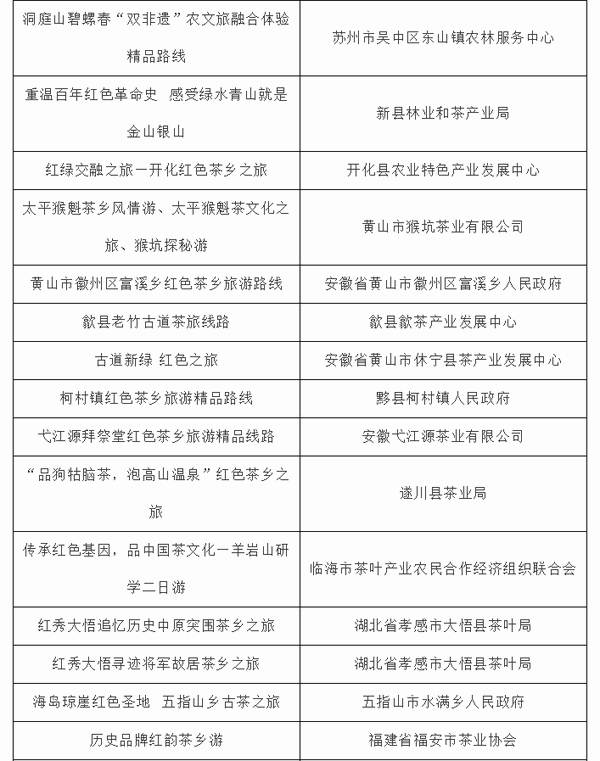
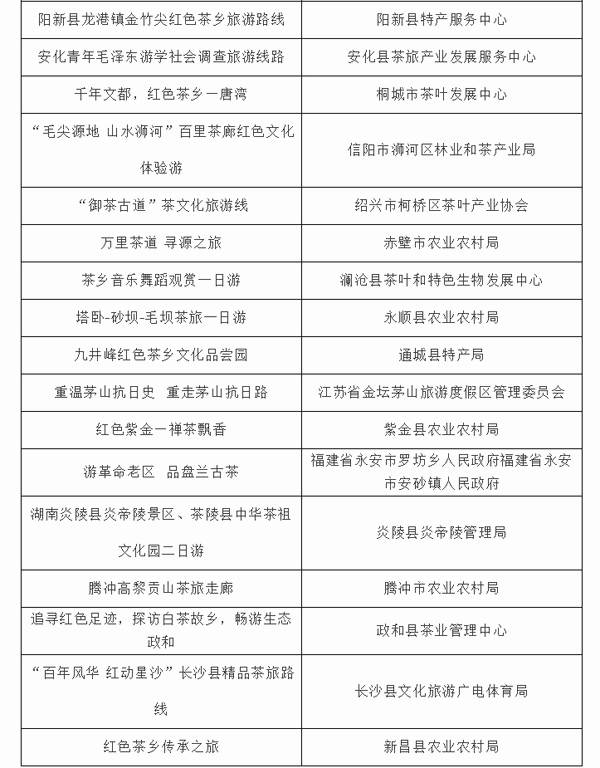
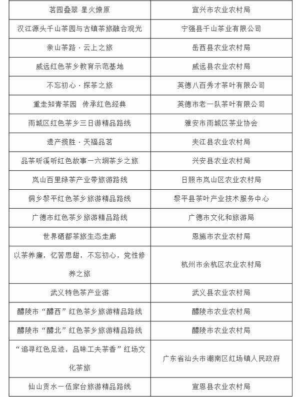
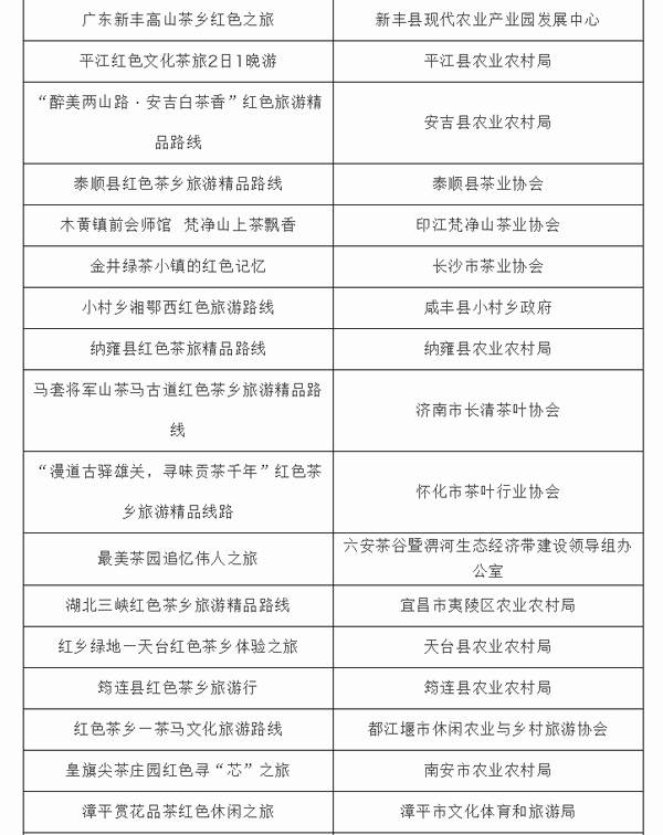
大会以“百年传承,多彩茶乡”为主题,围绕“茶乡旅游的融合发展与茶产业的振兴”进行探讨和案例分享,中国农业国际合作促进会茶产业委员会、中国茶产业联盟联合发布区域特色美丽茶乡、百条红色茶乡旅游精品路线、中国茶产业T20最美生态茶园。浙江省安吉县、湖北省鹤峰县、江西省婺源县等30个区域特色美丽茶乡,红秀大悟追忆历史中原突围茶乡之旅、龙坞茶镇红色茶乡旅游精品路线、新四军故里红色茶乡二日游等100条红色茶乡旅游精品路线,福建八马茶业有限公司八马茶业红星茶场、陕西西乡白岩茶业有限公司西乡白岩生态茶园、浙江安吉宋茗白茶有限公司浙江安吉宋茗茶博园等36个最美茶园脱颖而出。

中国农业国际合作促进会茶产业委员会副会长李朝康发布“百条红色茶乡旅游精品路线”

2021年度区域特色美丽茶乡发布

全国农业技术推广服务中心园艺处处长周泽宇发布最美中国茶产业T20最美生态茶园
中国农业国际合作促进会会长翟虎渠表示,当前茶乡旅游进入快速发展期和机遇期,如何打造独特的茶乡旅游目的地,唤醒茶乡沉睡资源,激活创业创新动力,让茶产业成为让人追求的幸福产业,让茶农成为让人羡慕的体面职业,让茶乡成为让人向往的美丽家园是从业者要长期关注的议题。

中国农业国际合作促进会茶产业委员会秘书长魏有介绍,百条红色茶乡旅游精品路线展示茶叶产区的红色记忆,让旅游者“游中学、学中游、寓教于游”,将革命历史、革命传统和革命精神通过旅游传输给广大游客。

据全国乡村旅游监测中心测算,2021年一季度,全国乡村旅游接待总人次为9.84亿,全国乡村旅游总收入3898亿元,均较2019年一季度有所增长,全国乡村旅游全面恢复。作为乡村旅游的重要组成部分,茶乡旅游近年发展迅速,涌现出很多新模式、新业态。
据了解,由于建党百年氛围拉动,今年各地茶乡旅游与红色旅游“你中有我、我中有你”,在红色文化的引领下,融茶文化、古色乡村、绿色田园为一体的文旅产业,为茶乡振兴夯实产业基础、注入精神动力,让“红”起来的茶乡加速“火”起来。
会上,中国农业科学院茶叶研究所所长、党委书记姜仁华介绍了不同主体主导的茶旅发展融合模式,浙江农林大学茶学与茶文化学院名誉院长、茶文化学科带头人、茅盾文学奖得主王旭烽探讨了中国茶庄园模式,贵州省黔南州、四川省雅安市名山区、湖北省五峰土家族自治县分享了当地茶乡旅游发展的经验。

中国农业科学院茶叶研究所所长、党委书记姜仁华分享

浙江农林大学茶学与茶文化学院名誉院长、茶文化学科带头人,茅盾文学奖得主王旭烽分享

贵州省黔南州政协主席、黔南州茶产业领导小组组长魏明禄分享

四川省雅安市名山区人民政府副区长廖春雷分享

湖北省五峰土家族自治县人民政府副县长陆洪波分享
十六、十七届中央候补委员、中国农业科学院原院长、中国农业国际合作促进会会长翟虎渠,贵州省人大常委会原副主任、贵州省茶叶协会会长禄智明,云南省政协原副主席,云南省茶叶流通协会创会会长陈勋儒,农业农村部市场与信息化司副司长刘涵,浙江省杭州市人大副主任徐小林,中国农业科学院茶叶研究所所长、党委书记姜仁华,农民日报社原副总编辑、中国农业国际合作促进会副会长吕明宜,中国农业科学院茶叶质量与风险评估创新团队首席科学家、中国农业科学院茶叶研究所研究员鲁成银,贵州黔南州政协主席、黔南州茶产业领导小组组长魏明禄,全国农业技术推广服务中心园艺处处长周泽宇等嘉宾及200余名参会代表参加了本次大会。









来源:中农促茶产业委员会,信息贵在分享,如涉及版权问题请联系删除