近期,媒体曝光有关“天价茶”乱象问题,引起社会广泛关注。为深入贯彻落实中央纪委国家监委、省纪委监委有关工作要求,切实规范茶叶市场价格秩序,依法打击价格违法行为,经研究,江西省市场监督管理局决定在全省范围内开展茶叶市场价格行为专项整治工作。为进一步维护我省茶叶市场价格秩序稳定,推动茶叶产业健康有序发展,现将有关事项通知如下:
一、工作重点
(一)广泛开展提醒告诫
各地要通过下发提醒告诫函,现场宣讲、约谈等形式,提前采取提醒、告诫、警示等各种事前防范手段,引导有关茶叶经营者加强价格自律,遏制跟风涨价和不合理涨价行为。要提高社会的正确认知,倡导理性消费,营造有利于茶叶产业健康有序发展的社会氛围。
(二)开展专项整治工作
各地要立即组织力量开展“天价茶”问题专项摸排整治,3月20日前基本完成。坚持问题导向、效果导向,强化茶叶市场价格巡查,重点排查我省茶叶经营企业是否存在违规销“天价茶”的情况,依法严厉打击以下价格违法行为:
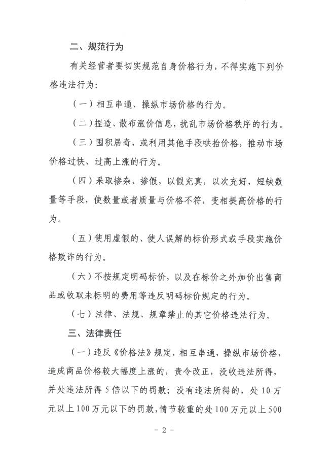
1.相互串通、操纵市场价格的行为;
2.捏造、散布涨价信息,大幅度提高价格的行为;
3.生产成本或进货成本没有发生明显变化,以牟取暴利为目的,大幅度提高销售价格,或利润率出现大幅上升的行为;
4.囤积居奇,导致商品供不应求而出现价格大幅度上涨的行为
5.采取掺杂、掺假,以假充真,以次充好,短缺数量等手段,使数量或者质量与价格不符,变相提高价格的行为;
6.使用虚假的、使人误解的标价形式或手段实施价格欺诈的行为;
7.不按规定明码标价,以及在标价之外加价出售商品或收取未标明的费用等违反明码标价规定的行为。
二、工作要求
一、是要提高政治站位。各地要以习近平新时代中国特色社会主义思想为指导,深入贯彻落实习近平总书记视察江西重要讲话精神,将维护茶叶市场价格秩序,作为大力实施乡村振兴战略,实现江西茶产业振兴发展的重要举措。要切实履行好价格监管职责,坚决维护好人民群众合法权益,依法查处有关价格违法行为,对于情节恶劣的典型案例,要公开曝光,形成震慑。
二、是要积极回应关切。各地要密切关注 12315 平台和有关舆情,对于相关敏感舆情和投诉举报,要积极应对,有效处置,及时化解矛盾,确保“件件有着落、事事有回音”。
三、是要强化行纪衔接。各地在开展专项整治工作中,发现涉嫌违纪的行为,要按程序及时向纪检监察机关报告。
四、是要加强总结沟通。各地要密切关注有关价格波动情况,发现问题及时处置,重大问题要及时报告省局价监竞争局。各设区市局于 2021年3月25日前,向省局价监竞争局书面报送辖区内茶叶市场价格行为专项整治工作总结。



附件 1.《江西省市场监督管理局关于规范茶叶市场价格行为的提醒 告诫书》




附件2:《行业协会价格行为指南》








来源:江西省茶叶协会
如涉及版权问题请联系删除