
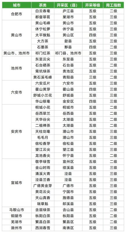
本周我省天气由多云转小雨渐止,气温逐步回升,适宜茶叶采摘和生产。4月14日太平猴魁核心产区正式开园,标志着我省各产茶区、县已全部开采,且大部分产茶区、县进入五级全面开采阶段。现阶段,黄山毛峰、六安瓜片、祁门红茶、白云春毫、桐城小花、敬亭绿雪等多数茶叶进入全面开采阶段;太平猴魁、石墨茶等为四级开采阶段,预计下周进入五级全面开采阶段。今春我省大部分产区采茶工较为充足或缺口不明显,用工对茶叶采摘影响较小。
随着我省茶叶进入盛采期,各产茶区、县迎来了茶叶生产高峰期,各市、县涉茶职能部门应积极给予茶企、茶农技术指导,保障春茶生产。下一阶段,促进茶叶销售将成为茶企、茶农主要关注点,有关部门可通过积极组织茶企参加安徽国际茶产业博览会、中国国际茶叶博览会等展会活动,宣传推广我省茶叶品牌,助力我省春茶销售。






特此鸣谢以下单位对
安徽省春茶开采动态发布工作的大力支持
合肥市农业农村局
庐江县供销合作社
巢湖市农业技术推广中心
黄山市茶产业促进中心
黄山区茶产业促进中心
祁门县祁红产业发展中心
休宁县农业农村水利局
黟县农业农村技术服务中心茶叶站
歙县歙茶产业发展中心
池州市农业科学研究院(池州市农业技术推广中心)
东至县农业农村综合技术服务中心
石台县茶产业发展中心
贵池区农业技术推广中心
青阳县农业技术推广中心
六安市农业技术推广中心
六安市农业科学研究院
六安市茶叶产业协会
金寨县农业产业发展中心
舒城县茶叶产业促进中心
霍山县农业产业发展中心
裕安区茶叶发展中心
金安区农业农村局
安庆市农业技术推广中心
岳西县特色农业服务中心
潜山市种植业服务中心
怀宁县种植业技术推广中心
桐城市茶叶发展中心
太湖县种植业服务中心
宿松县农业综合技术推广服务中心
望江县农业技术推广中心
宣城市农业农村局
宣州区农业农村局
郎溪县农业农村局
广德市农业农村局
宁国市农业农村局
泾县农业农村局
绩溪县农业农村水利局
旌德县农业农村水利局
马鞍山市农业农村局
含山县农业农村局
和县农业农村局
当涂县农业农村局
花山区农业农村水利局
博望区农业农村水利局
铜陵市农业农村局
枞阳县种植业服务中心
芜湖市农业技术中心
滁州市农业农村局
南谯区农业农村局
来安县农业农村局
全椒县农业农村局
来源:安徽省茶业协会
如涉及版权问题请联系删除