近日,文化和旅游部公示第五批国家级非物质文化遗产代表性项目名录推荐项目名单。

本批次共有推荐申报943个项目,经专家评审后,提出第五批国家级非物质文化遗产代表性项目名录推荐项目337个。
其中,新列入198项,扩展139项。
第五批国家级非物质文化遗产名录(茶叶)

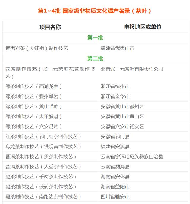
第1~4批 国家级非物质文化遗产名录(茶叶)


为了传承体现中华民族优秀传统文化的非物质文化遗产,主管单位十多年前开始国家级非物质文化遗产代表性项目名录建设,对具有历史、文学、艺术、科学价值的保护对象予以确认。
此外,这也是履行联合国教科文组织《保护非物质文化遗产公约》。
国家级名录将非物质文化遗产分为十大门类,分别是:民间文学,传统音乐,传统舞蹈,传统戏剧,曲艺,传统体育、游艺与杂技,传统美术,传统技艺,传统医药,民俗。
原标题:喜讯!这些茶叶制作技艺入选第五批国家级非遗推荐项目名单
注:内容来源中农促茶产业委员会,贵在分享,如涉及版权问题请联系删除