农业农村部正式公布了第九次监测合格农业产业化国家重点龙头企业名单,监测对象为2018年监测合格和递补的农业产业化国家重点龙头企业。1120家农业产业化国家重点龙头企业监测合格。
截至2020年12月,我国共有有效认证农业产业化国家重点龙头企业1547家。其中,国家重点龙头茶企数量为68家,占比4.40%。
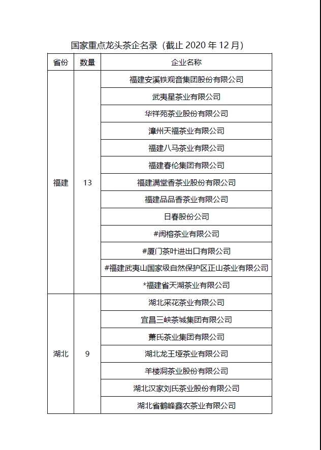
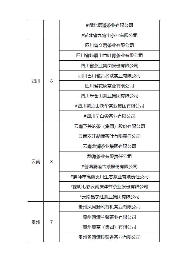
从各省份分布情况看,68个国家重点龙头茶企分布于13个省份,均为产茶省。其中福建数量最多为13家,其次是湖北9家,四川、云南各8家,贵州7家,湖南6家,浙江5家,安徽3家,江西、重庆、河南、陕西各2家,另有广西1家。(名单如下)
国家重点龙头茶企名录




近年来,中国茶产业不断推进品牌战略实施,重点打造和培育龙头茶企,成效显著,国家重点龙头茶企的数量不断增多,在农业企业中所占比例逐渐提升。
此次湖北省的9家茶企入榜,足以显示湖北茶业的发展实力。

据农业农村部门调度,2020年湖北省茶叶种植面积525万亩,产量35.2万吨,产值188亿元,综合产值突破600亿元,茶园总面积、产量、产值分别居全国第四、第四、第五位,规模效益居中部六省第一位。
今年是《湖北省促进茶产业发展条例》实施元年,包括该《条例》在内的系列政策导向,为湖北茶产业的发展指明了方向,提供了政策导向平台,对湖北茶产业发展提供了坚持的政策后盾,为茶产业不断壮大打下坚实基础。
国家重点龙头茶企(湖北)介绍
湖北采花茶业有限公司
是一家集茶叶科研、生产、销售为一体的大型现代化农产品加工企业,已形成“以名优绿茶为主,以宜红茶、黑茶、保健茶、茶食品为辅”的“一主四辅”产品格局。其企业规模、经营实力位居全省龙头地位,已成为引领湖北茶产业发展的标杆企业。
宜昌三峡茶城集团有限公司
是一家集茶叶科研、生产、销售为一体的大型现代化农产品加工企业,已形成“以名优绿茶为主,以宜红茶、黑茶、保健茶、茶食品为辅”的“一主四辅”产品格局。其企业规模、经营实力位居全省龙头地位,已成为引领湖北茶产业发展的标杆企业。
萧氏茶业集团有限公司
于1999年组建成立,是集茶树良种繁育、茶籽油精炼、茶叶初精加工、茶饮品生产、茶深加工、茶科研开发、茶生态旅游、茶餐饮服务等于一体,以茶科技创新为定位的全产业链茶叶企业。综合实力位于全国茶叶百强企业前十位。

湖北龙王垭茶业有限公司
是湖北省茶叶行业三强龙头企业,国家级茶叶标准化建设示范基地,其“龙峰茶”获得瑞士生态市场研究所(IMO)有机茶生产认证和销售证书,获得国家地理标志产品保护。
羊楼洞茶业股份有限公司
是一家集茶产品研发、生产、加工、销售、茶楼经营、茶生态旅游观光和茶文化传播于一体的多品牌运作、多元化发展的大型茶产业集团。旗下“羊楼洞”茶产品先后被评为中国驰名商标、全国知名农产品、省部双优产品、全国名优茶等多项荣誉称号。
湖北汉家刘氏茶业股份有限公司
是一家老字号混合所有制茶企业,以基地加工为基础,以“汉家刘氏”品牌形象为推广手段,生产有绿茶、黑茶、红茶、白茶、乌龙茶、花茶、茶微粉,兼顾其他茶类和茶食品、茶饮料生产。此外,“汉家刘氏·茶缘之旅2日游”被评为全国茶旅十大精品线路。

湖北省鹤峰鑫农茶业有限公司
创建于1985年,通过三十多年的精诚经营,现已建成了湖北省最大的出口茶叶生产企业,多年来位居湖北省茶叶加工出口创汇前列。创建木耳山万亩生态茶叶基地和鑫农苑茶文化中心,形成了茶叶生产加工、生态旅游、茶文化研究、养老服务为一体的产业集群。
湖北悟道茶业有限公司
成立于2006年。整合大悟县内茶叶资源,主打“悟道茶”品牌,并为其注入文化底蕴。生产的“悟道茶”系列产品,先后获得“中茶杯”金奖、“中绿杯”金奖、国际博览会金奖,并被农业部、省农业厅批准为“湖北助奥优秀农产品”准入进京销售。
湖北省九宫山茶业有限公司
是一家集茶叶种植、加工、茶食品加工、销售、科研、茶文化传播、茶生态旅游开发为一体,一二三产业融合发展的综合性茶业公司,公司拥有生态有机茶基地面积26836亩。
结语
未来,湖北将以思想破冰引领茶产业发展突围,牢固树立法治思维,坚持创新驱动发展,抢抓“一带一路”和中部崛起战略机遇,实施好茶产业条例,着力塑链补链延链强链,加快培育国际化茶业集团,叫响有全球竞争力的茶叶品牌,努力将湖北建成有重要影响力的茶叶生产、加工、贸易和文化中心,力争到“十四五”末茶叶综合产值超过千亿元,实现茶叶大省向茶业强省的跨越。
资料来源于:中国茶叶流通协会、网络综合整理
图片来源于:网络