四川新闻网消息(记者 陈荞)4月7日,记者从四川省第四届“四川十大名茶”及“四川名茶”评审组委会获悉,第四届“四川十大名茶”及“四川名茶”拟评选名单已经出炉。

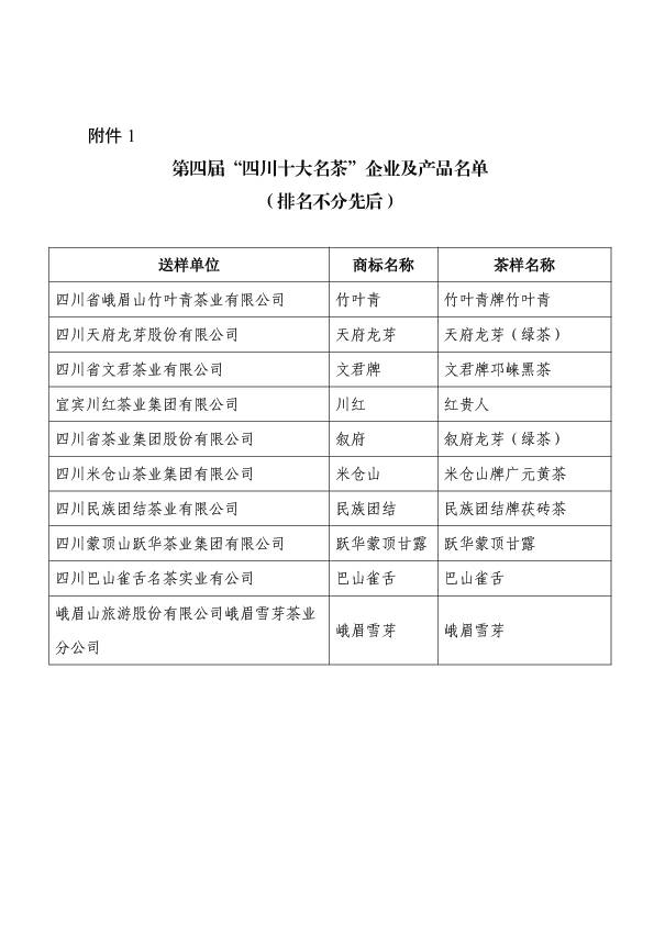
3月上旬四川第四届“四川十大名茶”及“四川名茶”启动以来,四川广大茶企踊跃报名参加。经过初审,一共有70多家四川茶企选送的80多款茶叶选送给专家评审。经四川省权威专家按照国家标准对80多款茶叶进行公平公正的评审,最终公布了第四届“四川十大名茶”及“四川名茶”拟评选结果。第四届“四川十大名茶”拟评选名单为:竹叶青牌竹叶青、天府龙芽(绿茶)、文君牌邛崃黑茶 、红贵人 、叙府龙芽(绿茶)、米仓山牌广元黄茶、民族团结牌茯砖茶、跃华蒙顶甘露、巴山雀舌、峨眉雪芽等10款茶叶 。“四川名茶”拟评选名单为蜀山幽兰、峰顶贡芽、残剑飞雪茉莉花茶、瀚源黄茶、白龙湖牌七佛贡茶、金凤2号黄茶、竹海仙芽等30款茶叶。

据了解,本次拟定评选“四川十大名茶”称号的共有6款绿茶、1款红茶、2款黑茶和1款黄茶。本次评选活动的一大亮点是除了传统的绿茶、红茶、黑茶,还有黄茶品牌进入“四川十大名茶”名单。四川省农科院茶叶研究所所长罗凡介绍,“四川米仓山茶业集团有限公司选送的米仓山牌广元黄茶获得了评委们一致好评,川茶的品类越来越丰富,广大消费者对茶叶的选择也更多了”。
按照第四届“四川十大名茶”及“四川名茶”评选程序,将经审定的拟评选第四届“四川十大名茶”及“四川名茶”企业、商标名、茶名名单在媒体上进行公示,广泛征求意见,接受社会各界监督。
社会各界如对所公示拟评选的第四届“四川十大名茶”及“四川名茶”企业和产品有异议,请于2021年4月7日—13日,以实名的方式,并提供身份证明、联系方式和相关材料,直接向第四届“四川十大名茶”及“四川名茶”评审工作领导小组办公室书面反映。




来源:四川新闻网
如涉及版权问题请联系删除