
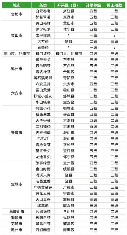
本周我省天气以阴雨转多云为主,气温稳步回升,适宜茶叶采摘,储叶种等当地群体种陆续可开采,部分地区进入全面开采阶段。都督翠茗、黄山毛峰、石台硒茶、桐城小花、二祖禅茶、望江云尖、龙池香尖全面开采,白云春毫、祁门红茶、六安瓜片等处于四级采摘阶段,宵坑绿茶、金山时雨、涌溪火青处于三级采摘阶段,黄石溪毛峰、霍山黄芽等处于二级采摘阶段。
下周我省天气以晴天和多云为主,随着天气逐渐变暖,我省将进入盛采期,请各市、县涉茶职能部门积极指导茶企、茶农采摘、生产工作,为春茶生产保驾护航,茶企需做好用工储备,及时采摘。






来源:安徽省茶业协会
如涉及版权问题请联系删除