懂茶帝 - 带你了解凤凰单丛茶,潮汕工夫茶文化、茶道等茶叶知识大全
当前位置: 懂茶帝 > 茶资讯 >

有关于列入人类非物质文化遗产半年之后,中国茶迎来怎么样的发展契机?的新闻

有关于列入人类非物质文化遗产半年之后,中国茶迎来怎么样的发展契机?的新闻

更新时间:2024-04-04 10:18:32 | 阅读:

  2022年11月29日,“中国传统制茶技艺及其相关习俗”在摩洛哥拉巴特召开的联合国教科文组织保护非物质文化遗产政府间委员会第17届常会上通过评审,列入联合国教科文组织人类非物质文化遗产代表作名录。至此,我国共有43个项目列入联合国教科文组织非物质文化遗产名录、名册,居世界第一。

  时光荏苒,“中国传统制茶技艺及其相关习俗”申遗成功已过去半年,我们该如何将中国茶“故事”持续讲下去?各地茶产区、茶品牌如何弘扬宣传中国茶?

有关于列入人类非物质文化遗产半年之后,中国茶迎来怎么样的发展契机?的新闻

  △采茶工在福建武夷山茶园采茶 (张筱惜/摄)

  “中国传统制茶技艺及其相关习俗”申遗成功

  打开了中国茶发展新格局

  “中国传统制茶技艺及其相关习俗”申遗成功,这对全世界、全国来说意义非凡。此前,“说茶”就“中国传统制茶技艺及其相关习俗”44个子项目进行盘点。(点击阅读原文)

有关于列入人类非物质文化遗产半年之后,中国茶迎来怎么样的发展契机?的新闻(1)

  △西湖龙井“杀青”环节 (张勇/摄)

  总书记曾对此作出重要指示强调,“中国传统制茶技艺及其相关习俗”列入联合国教科文组织人类非物质文化遗产代表作名录,对于弘扬中国茶文化很有意义。要扎实做好非物质文化遗产的系统性保护,更好满足人民日益增长的精神文化需求,推进文化自信自强。要推动中华优秀传统文化创造性转化、创新性发展,不断增强中华民族凝聚力和中华文化影响力,深化文明交流互鉴,讲好中华优秀传统文化故事,推动中华文化更好走向世界。

  在全球所有产茶地中,中国茶区分布广泛,种类之多,饮茶之盛,茶艺之精,堪称世界之最。广阔天地,大有可为,此次“中国传统制茶技艺及其相关习俗”申遗成功将进一步提升中国茶知名度,吸引海内外各方人士关注中国茶行业,了解中国茶文化、茶产业、茶科技,促进海内外茶文化交流,贸易合作,扩大国际市场。

  毫无疑问,“中国传统制茶技艺及其相关习俗”得到全国的高度重视,那么各地是如何借此契机向全世界、全国亮出中国茶文化的自信自强?

有关于列入人类非物质文化遗产半年之后,中国茶迎来怎么样的发展契机?的新闻(2)

  △六堡茶“揉捻”环节 (石濡菲/摄)

  列入人类非物质文化遗产半年之后

  全国有何实践?

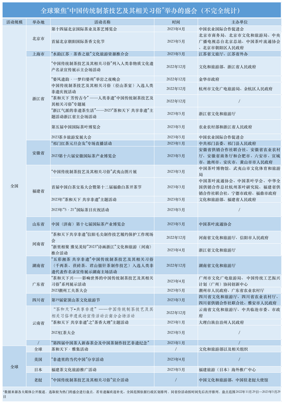
  这半年来,各地围绕“中国传统制茶技艺及其相关习俗”举办大型茶业盛会,揭开中国千年茶文化故事的新篇章。

  国内外茶业盛会频频显现

  中国茶,不止于眼前的发展

  据不完全统计,中国茶申遗成功半年内,围绕“中国传统制茶技艺及其相关习俗”举办的盛会已有百场。“说茶”针对其中较为热门的盛会进行盘点,发现浙江省、福建省、云南省开展的盛会数量名列前茅。

有关于列入人类非物质文化遗产半年之后,中国茶迎来怎么样的发展契机?的新闻(3)

  △“说茶”制图

  这些盛会高度集中在2023年5月,也是正逢“国际茶日”期间,当中也有不少大型盛会延伸出系列子活动。譬如,2023年“茶和天下 共享非遗”主题活动,以非遗保护视角,呈现近年来茶文化保护传承的重要成果和优秀实践案例,其间,全国也举办各类茶相关非遗宣传展示活动130余场,生动诠释中国茶文化的独特魅力。

有关于列入人类非物质文化遗产半年之后,中国茶迎来怎么样的发展契机?的新闻(4)

  △图片来源:中国日报网

  值得一提的是,从表中可以看出,围绕“中国传统制茶技艺及其相关习俗”的盛会已辐射全球,美国、日本、老挝等国家。当中,由文化和旅游部联动国际组织、中国驻外使领馆、使团,依托海外中国文化中心和驻外旅游办事处,在全球42个国家举办的“茶和天下”·雅集活动,通过实物、图片、影像、非遗展示、文艺表演等形式,吸引海外民众体验丰富多彩的中国茶文化,向世界展示中国茶的匠心坚守。

有关于列入人类非物质文化遗产半年之后,中国茶迎来怎么样的发展契机?的新闻(5)

  △“茶和天下”·雅集活动在各国举办 图片来源:各平台媒体公开报道

  美美与共创新未来

  茶品牌聚焦非遗中国茶的传承之路

  如此重要的发展契机,中国茶品牌也已暗自发力,试图在推进中国茶文化、铸就中国茶文化新辉煌之路上做出更大贡献。

  国际茶日前后,“茶和天下”·雅集活动在美国、日本等全球42个国家开展。八马茶业、华祥苑亮相在美国纽约举办的“茶和天下”·雅集活动。

  八马茶业为超过20国联合国常驻代表,以及来自世界各地的茶文化专家、学者和爱好者全面展示中国深厚的文化底蕴,分享非遗茶技,传播中国茶文化。

有关于列入人类非物质文化遗产半年之后,中国茶迎来怎么样的发展契机?的新闻(6)

  △八马茶业受邀亮相联合国总部,获多国常驻代表点赞

  华祥苑携国缤茶为联合国高官、国际组织负责人、各国常驻代表等中外贵宾,提供高端茶叙服务,使海外友人近距离感受中国茶风采。

有关于列入人类非物质文化遗产半年之后,中国茶迎来怎么样的发展契机?的新闻(7)

  △华祥苑董事长肖文华与联合国各常驻代表在一起

  中茶福建公司在国际茶日期间携白茶、绿茶等全品类产品亮相第五届中国国际茶博会,并在国际茶日当天发布邀请全民饮茶视频,让更多人了解中国茶、共享中国茶。

有关于列入人类非物质文化遗产半年之后,中国茶迎来怎么样的发展契机?的新闻(8)

  △中茶福建公司第五届中国国际茶博会展位

  中茶厦门公司围绕“茶和天下,共享非遗”举行2023年国际茶日之两岸茶文化交流系列活动,以茶之名,联结两岸茶文化,共庆国际茶日,共同为宣扬非遗中国茶赋一己之力。

有关于列入人类非物质文化遗产半年之后,中国茶迎来怎么样的发展契机?的新闻(9)

  △中茶厦门公司围绕2023年国际茶日之两岸茶文化交流系列活动

  武夷星携大红袍走进东南亚,2023马来西亚大红花国际茶展、海丝起点清新福建中国福建—印尼爪哇20周年友好省份纪念活动、福建省文化旅游推介会(马来西亚)等多场活动中向国际友人献上一杯武夷星大红袍。

有关于列入人类非物质文化遗产半年之后,中国茶迎来怎么样的发展契机?的新闻(10)

  △图片来源:武夷星

  国内外百场茶业盛会、茶品牌助力,“中国传统制茶技艺及其相关习俗”申遗成功的半年来,中国茶文化的知名度得到空前的提升,点燃了全国齐心协力,共助中国茶“全球化”的行动,进一步向世界彰显我国茶文化、茶技艺等方面的价值。

  茶起源于中国,盛行于世界。“中国传统制茶技艺及其相关习俗”申遗成功是中国茶发展的新起点,全国上下以总书记的重要指示精神为指引、为动力,持续讲好中国茶故事,让一片“小小的绿叶”成为有深度、有温度的交流“使者”,向世界传播中国茶。

  来源:说茶ShowCha,信息贵在分享,如涉及版权问题请联系删除

标签:
最新推荐
关于茗香两岸大明湖,济南举办台湾茶专场品鉴会的信息
关于茗香两岸大明湖,济南举办台湾茶专场品鉴会的信息
更新时间:2025-03-25 浏览次数:180次
为推动两岸茶产业、茶文化的传承、融合与发展,8月2日,“泉”在济南过暑假,茗香两岸大明湖——台湾茶专场品鉴会在大明湖北岸自然广场启动。    活动现场,古韵与茶香交织,台湾
关于第四届兰州茶博会闭幕 超5万人次到展 现场销售金额达1238.3万元的最新消息
关于第四届兰州茶博会闭幕 超5万人次到展 现场销售金额达1238.3万元的最新消息
更新时间:2025-03-25 浏览次数:120次
7月22日,第四届兰州茶博会在甘肃国际会展中心落幕。为期4天的展期里,上万种“名优特”茶全产业链产品集中展出,涵盖六大茶类、新茶饮、茶生活、茶文化、茶科技等领域,吸引批发
关于贺开古茶山:茶农探索新模式 茶山危机正解时的资讯
关于贺开古茶山:茶农探索新模式 茶山危机正解时的资讯
更新时间:2025-03-25 浏览次数:120次
“我叫二爬,我们哈尼族是父子连名,我的孩子就可以叫爬古树。”谈起与古茶树的渊源,二爬讲述得绘声绘色,小时候记忆最深的除了和三五伙伴去鱼塘里摸鱼抓虾,便是跟着父母走山路
关于陕西省茶文化研究会与陕台文旅戏曲中心举行助力茶产业高质量发展交流座谈会的资讯
关于陕西省茶文化研究会与陕台文旅戏曲中心举行助力茶产业高质量发展交流座谈会的资讯
更新时间:2025-03-25 浏览次数:136次
7月26日,陕西广电融媒体集团(台)文旅戏曲中心主任何军、党委宣传部史鹏飞一行到访陕西省茶文化研究会,举行助力茶产业高质量发展交流座谈会,推动落实双方战略合作具体举措。陕
关于做好茶文章 走出致富路 —— 西乡县的内容
关于做好茶文章 走出致富路 —— 西乡县的内容
更新时间:2025-03-25 浏览次数:146次
随着乡村振兴工作深入推进,西乡县私渡镇红安社区积极探索,勇于尝试,充分发挥好、利用好本地资源优势,因地制宜发展茶产业,用好生态之笔,答产业振兴之题。 当好领路人,做优