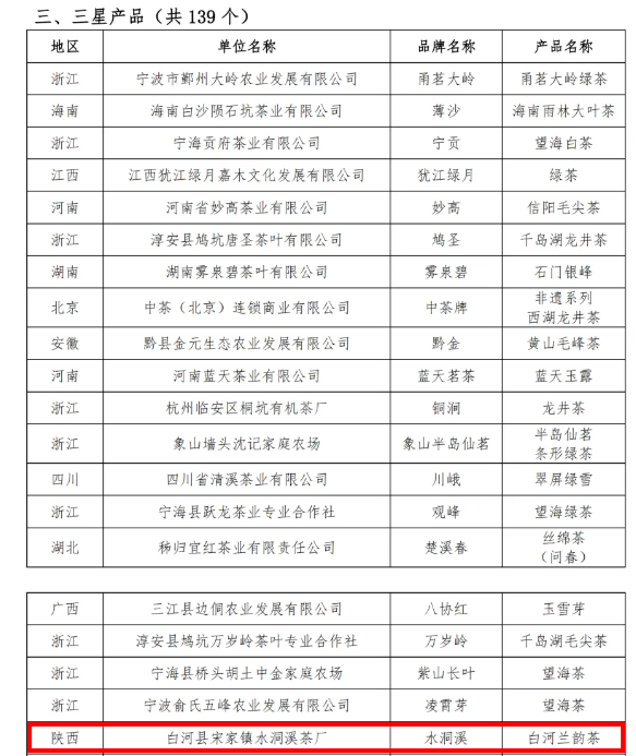
近日,中国茶叶流通协会公布第十二届“中绿杯”全国名优绿茶产品,白河县2家企业生产的茶产品榜上有名。陕西舞龙尖茶业股份有限公司生产的舞龙尖牌白河春燕(舞龙尖绿茶)获评“五星产品”,白河县宋家镇水洞溪茶厂生产的水洞溪牌白河兰韵茶获评“三星产品”。



“中绿杯”全国名优绿茶产品与包装调查推选工作本着“公平、公正、公开、公益”的原则进行,由国内茶叶感官审评、生产加工、包装设计等领域专家共同组成专家评审组对报送产品品质及包装进行评价。本届“中绿杯”全国名优绿茶产品与包装调查推选活动共收到来自全国19个省(自治区、直辖市)419家企业报送的596个绿茶有效样品,最终确定97个样品达到五星产品要求、131个样品达到四星产品要求、139个样品达到三星产品要求。
作者:张益凤
来源:微白河,信息贵在分享,如涉及版权问题请联系删除