懂茶帝 - 带你了解凤凰单丛茶,潮汕工夫茶文化、茶道等茶叶知识大全
当前位置: 懂茶帝 > 茶资讯 >

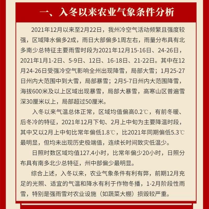
关于恩施州春茶采摘期预报!恩施州特色农业气象服务专报01期的消息

关于恩施州春茶采摘期预报!恩施州特色农业气象服务专报01期的消息

更新时间:2022-02-25 08:48:22 | 阅读:

关于恩施州春茶采摘期预报!恩施州特色农业气象服务专报01期的消息

  2021年1月1-2日、5-9日、 12日、16-18日、 21-22日。 其中在12月24-26日受强冷空气影响全州出现降雪,局部大雪; 1月25-27日州内大范围中到大雪,局部暴雪; 2月5-7日州内大范围降雪,海拔600米及以上区域出现暴雪,局部大暴雪,高寒山区普遍雪深30厘米以上,局部超过50厘米。

关于恩施州春茶采摘期预报!恩施州特色农业气象服务专报01期的消息(1)

关于恩施州春茶采摘期预报!恩施州特色农业气象服务专报01期的消息(2)

关于恩施州春茶采摘期预报!恩施州特色农业气象服务专报01期的消息(3)

关于恩施州春茶采摘期预报!恩施州特色农业气象服务专报01期的消息(4)

关于恩施州春茶采摘期预报!恩施州特色农业气象服务专报01期的消息(5)

  来源:恩施州茶产业协会

  如有侵权 请联系删除

标签:
最新推荐
关于茗香两岸大明湖,济南举办台湾茶专场品鉴会的信息
关于茗香两岸大明湖,济南举办台湾茶专场品鉴会的信息
更新时间:2025-03-25 浏览次数:188次
为推动两岸茶产业、茶文化的传承、融合与发展,8月2日,“泉”在济南过暑假,茗香两岸大明湖——台湾茶专场品鉴会在大明湖北岸自然广场启动。    活动现场,古韵与茶香交织,台湾
关于第四届兰州茶博会闭幕 超5万人次到展 现场销售金额达1238.3万元的最新消息
关于第四届兰州茶博会闭幕 超5万人次到展 现场销售金额达1238.3万元的最新消息
更新时间:2025-03-25 浏览次数:124次
7月22日,第四届兰州茶博会在甘肃国际会展中心落幕。为期4天的展期里,上万种“名优特”茶全产业链产品集中展出,涵盖六大茶类、新茶饮、茶生活、茶文化、茶科技等领域,吸引批发
关于贺开古茶山:茶农探索新模式 茶山危机正解时的资讯
关于贺开古茶山:茶农探索新模式 茶山危机正解时的资讯
更新时间:2025-03-25 浏览次数:123次
“我叫二爬,我们哈尼族是父子连名,我的孩子就可以叫爬古树。”谈起与古茶树的渊源,二爬讲述得绘声绘色,小时候记忆最深的除了和三五伙伴去鱼塘里摸鱼抓虾,便是跟着父母走山路
关于陕西省茶文化研究会与陕台文旅戏曲中心举行助力茶产业高质量发展交流座谈会的资讯
关于陕西省茶文化研究会与陕台文旅戏曲中心举行助力茶产业高质量发展交流座谈会的资讯
更新时间:2025-03-25 浏览次数:141次
7月26日,陕西广电融媒体集团(台)文旅戏曲中心主任何军、党委宣传部史鹏飞一行到访陕西省茶文化研究会,举行助力茶产业高质量发展交流座谈会,推动落实双方战略合作具体举措。陕
关于做好茶文章 走出致富路 —— 西乡县的内容
关于做好茶文章 走出致富路 —— 西乡县的内容
更新时间:2025-03-25 浏览次数:153次
随着乡村振兴工作深入推进,西乡县私渡镇红安社区积极探索,勇于尝试,充分发挥好、利用好本地资源优势,因地制宜发展茶产业,用好生态之笔,答产业振兴之题。 当好领路人,做优