对于茶企而言,研读专业、权威的行业研究分析趋势报告有助于把握茶叶市场的现状、以及对未来走势的判断,通过了解当下的竞争环境、消费者需求来制定相关的经营策略,打造出更好的产品和服务。
对于茶友们而言,了解一点茶行业的发展情况,有助于培养理性茶认知,更好地喝一杯茶!
茶友网为大家汇总盘点了2020年度茶行业分析趋势报告,诚邀大家一起来回顾手中这杯茶的系列“大数据”!

【茶行业研究分析报告汇总(上)】目录
1、2019年中国茶叶产销形势报告
2、2019年中国茶叶出口情况简报
3、2020中国春茶产销形势分析报告
4、京东大数据看春茶消费:年轻人走在养生前线,年长者关注去油解腻
5、2020年我国茶饮料行业发展前景,外部压力推动产品转型
6、2020茶叶连锁经营行业发展现状及前景分析
7、中国茶叶七大种类基本概况及四大茶叶产区分布情况分析
8、2020年全球茶行业发展分析电商成重要销售渠道
9、预计2024年全球茶叶市场规模为731.3亿美元
10、2020年五大高端茶趋势
1
2019年中国茶叶产销形势报告
(1)茶园面积仍在扩大。据统计,2019年全国18个主要产茶省(自治区、直辖市)茶园面积4597.87万亩。其中,可采摘面积3690.77万亩,超过300万亩的省份是云南、贵州、四川、湖北、福建。未开采面积超过100万亩的省份是贵州、四川、湖北。
(2)茶叶产量继续增加。2019年,全国干毛茶产量为279.34万吨,比上年增加17.74万吨。产量超过20万吨的省区是福建、云南、湖北、四川、贵州、湖南。四川首度突破30万吨,保持第四;贵州大增8.67万吨,一举取代湖南,位居第五。……

来源:中国茶叶流通协会
2
2019年中国茶叶出口情况简报
2019年1-12月,中国茶叶出口量总计为36.66万吨,同比增加0.18万吨,同比增长0.50%;出口额累计为20.20亿美元,同比增加2.42亿美元,同比增长13.60%;出口均价为5.51美元/千克,同比上涨0.64美元/千克,涨幅13.04%。
分茶类来看,2019年全年,中国绿茶出口量为30.39万吨,占总出口量比重为82.9%,增长1044吨,增幅0.3%;红茶出口量为3.52万吨,占总出口量比重为9.6%,增长2186吨,增幅6.6%;乌龙茶出口量为1.81万吨,占总出口量比重为4.9%,减少818吨,降幅4.3%;花茶出口量为6490吨,占总出口量比重为1.8%,减少428吨,降幅6.2%;普洱茶出口量为2786吨,占总出口量比重为0.8%,减少175吨,降幅5.9%。

来源:中国茶叶流通协会
3
2020中国春茶产销形势分析报告
由于线下渠道受阻,因此很多茶企不得不临时调整商业模式,将春茶销售的重心集中到线上。总体来看,天猫、京东等平台电商的销售量额大增,但茶企的实际经营压力并未缓解,其原因是电商销售并非茶叶销售的主通路,因此短期内虽然能够缓解部分线下压力,但分担比例预计不超过茶企线下销售的30%。

来源:中国茶叶流通协会
4
京东大数据看春茶消费:年轻人走在养生前线,年长者关注去油解腻
数据显示,在各类茗茶商品中成交额排名前五的茶类是花草茶、绿茶、普洱、红茶、养生茶,同时龙井、绿茶、铁观音等茶类的成交额环比增幅较高,分别达到128%、108%和81%,花草茶、花果茶、白茶和乌龙茶的成交额环比增幅也都超过了60%。
从年龄分布来看,36岁及以上的成熟消费者更偏爱购买茗茶,占比较全站日均高出14%,从各年龄段购买茗茶的偏好来看,18-25岁年轻群体偏爱花果茶和养生茶,26-35岁年龄段消费者偏爱花草茶和红茶,36-45岁年龄段消费者偏爱茉莉花茶和普洱茶,46-55岁年龄段消费者偏爱黑茶和白茶,56岁及以上年龄段消费者偏爱绿茶和龙井茶。

来源:京东集团
5
2020年我国茶饮料行业发展前景,外部压力推动产品转型
目前我国茶饮料市场呈现“两超多强”格局,康师傅与统一由于进入市场时间较早,在中国大陆有较高的知名度和品牌效应,因此是目前茶饮料市场的龙头企业。未来的茶饮料行业依然将会是软饮料行业下重要的下属市场。目前农夫山泉、娃哈哈、可口可乐、香飘飘等企业已经着手开发新的茶饮产品,瞄准中高端市场。受到健康意识加强的影响,糖类添加过多的传统茶饮料已经无法满足消费者的需求,无糖茶的市场份额在逐步扩大。

图丨网络
来源:华经产业研究院
6
2020茶叶连锁经营行业发展现状及前景分析
我国茶行业生产正在发生翻天覆地的变化,特别是茶叶连锁呈现出迅猛发展的态势。中国茶叶产销量的增长直接使保障中国茶叶市场和产业连锁企业规模扩张的动力,而中国居民消费能力的提升,则是增加茶叶连锁市场成熟的成长空间。行之有效的进行茶叶市场的营销,已经成为茶叶行业投资者的热门话题,只要创业者解决了这些问题,茶叶连锁店面的经营业绩就一定能够上升一个档次:第一步、占地利,选个好位置;第二步、巧装修,凸显个性;第三步、活用广告,抢尽眼球。

来源:中研网
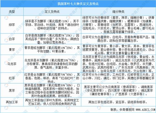
7
中国茶叶七大种类基本概况及四大茶叶产区分布情况分析
根据GB/T30766-2014《茶叶分类》,茶叶可以分为绿茶、白茶、黄茶、乌龙茶、红茶、黑茶六大基本茶类和再加工茶。目前,中国是世界上唯一生产绿茶、白茶、黄茶、青茶、红茶、黑茶六大茶类的国家。我国茶区辽阔,主要茶叶产区分布在北纬18°~37°、东经95°~122°范围内,覆盖上千个县、市。从区域划分来看,我国共有华南、西南、江南、江北等四个国家一级茶叶产区。由于在土壤、海拔、水热、植被等方面存在差异,因此四大茶区所产出的茶树、茶叶品质、类型也不同。

来源:中商产业研究院
8
2020年全球茶行业发展分析 电商成重要销售渠道
根据国际茶叶委员会统计,2009年以来,全球茶叶产量增速放缓,但整体仍保持增长态势。2018年全球茶叶总产量589.7万吨,较2017年同比增长3.49%,其中:茶叶产量前三的国家为中国、印度、肯尼亚,其产量分别为261.6万吨、133.9万吨和49.3万吨,占世界产量比例分别为44.36%、22.71%和8.36%。
近年来,我国茶叶消费量持续增长。根据中国茶叶流通协会统计,2019年国内茶叶年消费量达到202.56万吨,较2018年增长11.50万吨,增幅为6.02%;国内市场销售额达到2,739.50亿元,销售均价为135.25元/公斤。未来,我国茶叶行业的发展趋势如下:
(1)发展空间广阔;
(2)消费需求多元化;
(3)更加注重产品质量与品牌;
(4)电商成为茶叶重要销售渠道。

来源:东方财富网
9
预计2024年全球茶叶市场规模为731.3亿美元
如今袋泡茶已成为全球茶叶消费的重要组成部分。数据显示,在欧美等国家,袋泡茶的年消费量占茶叶总消费量的80%以上,销售份额较大。而中国袋泡茶的年消费量占茶叶总消费量仅约5%。结合袋泡茶的消费意愿看,未来中国袋泡茶市场将保持稳步增长,预计2020年中国袋泡茶线上市场规模将突破128.7亿元。数据显示,2017年全球茶叶市场规模为494.6亿美元,预计2024年全球茶叶市场规模达731.3亿美元,增长率达47.9%。

来源:艾媒网
10
2020年五大高端茶趋势
随着促进健康的创新植物基产品不断被引入饮料行业,茶和功能性草本产品也在养生领域广受欢迎。茶品牌TheTeaSpot认为,2020年茶的五大趋势都围绕着植物疗法这一主题。越来越多的人认识到压力荷尔蒙会破坏我们的健康、幸福和日常表现,也纷纷意识到荷尔蒙是自我照顾的关键部分,而情感能量直接影响我们的身体能量和健康——所有这一切认知都将推进茶行业的发展。
(1)茶和饮料成分中的适应原:2020年将有越来越多的消费者期待在茶中找到适应原成分,或者考虑将它们加入其饮料产品;
(2)CBD茶走向主流:随着一些国家和地区宣布消遣用大麻合法化,大麻二酚(CBD)这种正迅速迈向主流;
(3)精油、芳香疗法与茶:茶和功能性香草的功效可在与芳香疗法结合时得到进一步增强。
(4)茶和复杂的消费者口味:现在顾客希望茶有更好的味道和品质,不仅是美味,更有功能上的混搭。这为茶叶市场带来了大量的新机遇;
(5)茶在餐饮服务中很受欢迎。

来源:中国饮料行业网
更多行业分析趋势报告数据待续,敬请大家持续关注茶友网!
整理丨茶小卓