“奶茶企业通过持续升级与创新,迭代出以数字化为核心的新型发展模式,进而实现弯道超车、快速发展。”
——观研报告网
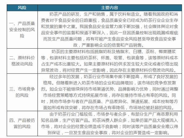
奶茶行业投资风险分析
奶茶行业的主要投资风险

资料来源:商业资料整理
奶茶行业创新方向
一、数字化也驱动着奶茶品牌加速进化,更便捷、更细分、更多元将成未来趋势
新冠肺炎疫情让2020年成为重新审视人类与自然关系的年份。对于正快速崛起的奶茶行业而言,疫情之下机遇与挑战并存。奶茶企业通过持续升级与创新,迭代出以数字化为核心的新型发展模式,进而实现弯道超车、快速发展。
二、产品线持续丰富
如今的奶茶市场,同质化的现象日渐严重,怎样才能在众多的奶茶加盟品牌中脱颖而出,是每个品牌都要面对的问题。随着奶茶产品的不断变化,消费者对口感的不断升级,新式奶茶的出现正好满足了消费者对味蕾的追求。通过不断的优化组合产品,提高品牌知名度,迅速在市场上占领先机。
三、饮品宣传
不一样的宣传手法,肯定会饮品消费者的注意。特别宣传手法,能给消费者留下特别的回忆。还有就是网络的小视频还是带火了,一些奶茶品牌。可见在宣传做到了一定的程度,也是有不一样的效果凸显。
奶茶行业销售模式
奶茶行业主要选择通过零售渠道和网上外卖将产品最终送抵消费者的手中。奶茶属于现做现饮的饮品,趋于在中国外卖行业蓬勃发展,消费人群众多且聚集。零售可以提升饮品的品质,外卖平台可以容纳更多的消费者。
零售店铺的建设可以将最好的口感第一时间送抵消费者的手上,维持最好的产品品质,有利于维持品牌形象,树立更好的品牌面向市场,吸引消费者。店铺人员是经过企业统一而严格的培训,可以向顾客提供一致的产品口感。产品的制作和销售都属于一体化,最大的节约的资源,而零售的方式将产品最好的展现在客户面前。
中国近几年外卖体系发展迅速,外卖平台可以将饮品送至更多更远地方的人们的手中,可以为企业带来不小的收益。将产品最好的展现在客户面前是目前至关重要的,通过外买平台运送奶茶需要30至45分钟甚至更长的时间才能到达消费者的手中,这与一杯刚刚制作除的奶茶最好在15分钟内享用是不符的,外卖平台的发展模式还有很大的瓶颈需要突破。
2020年中国消费者现调奶茶购买渠道

资料来源:商业资料整理(cyy)
观研报告网发布的《2021年中国奶茶市场分析报告-产业深度研究与发展前景评估》涵盖行业最新数据,市场热点,政策规划,竞争情报,市场前景预测,投资策略等内容。更辅以大量直观的图表帮助本行业企业准确把握行业发展态势、市场商机动向、正确制定企业竞争战略和投资策略。本报告依据国家统计局、海关总署和国家信息中心等渠道发布的权威数据,以及我中心对本行业的实地调研,结合了行业所处的环境,从理论到实践、从宏观到微观等多个角度进行市场调研分析。
行业报告是业内企业、相关投资公司及政府部门准确把握行业发展趋势,洞悉行业竞争格局,规避经营和投资风险,制定正确竞争和投资战略决策的重要决策依据之一。本报告是全面了解行业以及对本行业进行投资不可或缺的重要工具。观研天下是国内知名的行业信息咨询机构,拥有资深的专家团队,多年来已经为上万家企业单位、咨询机构、金融机构、行业协会、个人投资者等提供了专业的行业分析报告,客户涵盖了华为、中国石油、中国电信、中国建筑、惠普、迪士尼等国内外行业领先企业,并得到了客户的广泛认可。
本研究报告数据主要采用国家统计数据,海关总署,问卷调查数据,商务部采集数据等数据库。其中宏观经济数据主要来自国家统计局,部分行业统计数据主要来自国家统计局及市场调研数据,企业数据主要来自于国家统计局规模企业统计数据库及证券交易所等,价格数据主要来自于各类市场监测数据库。本研究报告采用的行业分析方法包括波特五力模型分析法、SWOT分析法、PEST分析法,对行业进行全面的内外部环境分析,同时通过资深分析师对目前国家经济形势的走势以及市场发展趋势和当前行业热点分析,预测行业未来的发展方向、新兴热点、市场空间、技术趋势以及未来发展战略等。
【目录大纲】
第一章2017-2021年中国奶茶行业发展概述
第一节奶茶行业发展情况概述
一、奶茶行业相关定义
二、奶茶行业基本情况介绍
三、奶茶行业发展特点分析
四、奶茶行业经营模式
1、生产模式
2、采购模式
3、销售模式
五、奶茶行业需求主体分析
第二节中国奶茶行业上下游产业链分析
一、产业链模型原理介绍
二、奶茶行业产业链条分析
三、产业链运行机制
(1)沟通协调机制
(2)风险分配机制
(3)竞争协调机制
四、中国奶茶行业产业链环节分析
1、上游产业
2、下游产业
第三节中国奶茶行业生命周期分析
一、奶茶行业生命周期理论概述
二、奶茶行业所属的生命周期分析
第四节奶茶行业经济指标分析
一、奶茶行业的赢利性分析
二、奶茶行业的经济周期分析
三、奶茶行业附加值的提升空间分析
第五节中国奶茶行业进入壁垒分析
一、奶茶行业资金壁垒分析
二、奶茶行业技术壁垒分析
三、奶茶行业人才壁垒分析
四、奶茶行业品牌壁垒分析
五、奶茶行业其他壁垒分析
第二章2017-2021年全球奶茶行业市场发展现状分析
第一节全球奶茶行业发展历程回顾
第二节全球奶茶行业市场区域分布情况
第三节亚洲奶茶行业地区市场分析
一、亚洲奶茶行业市场现状分析
二、亚洲奶茶行业市场规模与市场需求分析
三、亚洲奶茶行业市场前景分析
第四节北美奶茶行业地区市场分析
一、北美奶茶行业市场现状分析
二、北美奶茶行业市场规模与市场需求分析
三、北美奶茶行业市场前景分析
第五节欧洲奶茶行业地区市场分析
一、欧洲奶茶行业市场现状分析
二、欧洲奶茶行业市场规模与市场需求分析
三、欧洲奶茶行业市场前景分析
第六节2021-2026年世界奶茶行业分布走势预测
第七节2021-2026年全球奶茶行业市场规模预测
第三章中国奶茶产业发展环境分析
第一节我国宏观经济环境分析
一、中国GDP增长情况分析
二、工业经济发展形势分析
三、社会固定资产投资分析
四、全社会消费品奶茶总额
五、城乡居民收入增长分析
六、居民消费价格变化分析
七、对外贸易发展形势分析
第二节中国奶茶行业政策环境分析
一、行业监管体制现状
二、行业主要政策法规
第三节中国奶茶产业社会环境发展分析
一、人口环境分析
二、教育环境分析
三、文化环境分析
四、生态环境分析
五、消费观念分析
第四章中国奶茶行业运行情况
第一节中国奶茶行业发展状况情况介绍
一、行业发展历程回顾
二、行业创新情况分析
1、行业技术发展现状
2、行业技术专利情况
3、技术发展趋势分析
三、行业发展特点分析
第二节中国奶茶行业市场规模分析
第三节中国奶茶行业供应情况分析
第四节中国奶茶行业需求情况分析
第五节我国奶茶行业进出口形势分析
1、进口形势分析
2、出口形势分析
3、进出口价格对比分析
第六节、我国奶茶行业细分市场分析
1、细分市场一
2、细分市场二
3、其它细分市场
第七节中国奶茶行业供需平衡分析
第八节中国奶茶行业发展趋势分析
第五章中国奶茶所属行业运行数据监测
第一节中国奶茶所属行业总体规模分析
一、企业数量结构分析
二、行业资产规模分析
第二节中国奶茶所属行业产销与费用分析
一、流动资产
二、销售收入分析
三、负债分析
四、利润规模分析
五、产值分析
第三节中国奶茶所属行业财务指标分析
一、行业盈利能力分析
二、行业偿债能力分析
三、行业营运能力分析
四、行业发展能力分析
第六章2017-2021年中国奶茶市场格局分析
第一节中国奶茶行业竞争现状分析
一、中国奶茶行业竞争情况分析
二、中国奶茶行业主要品牌分析
第二节中国奶茶行业集中度分析
一、中国奶茶行业市场集中度影响因素分析
二、中国奶茶行业市场集中度分析
第三节中国奶茶行业存在的问题
第四节中国奶茶行业解决问题的策略分析
第五节中国奶茶行业钻石模型分析
一、生产要素
二、需求条件
三、支援与相关产业
四、企业战略、结构与竞争状态
五、政府的作用
第七章2017-2021年中国奶茶行业需求特点与动态分析
第一节中国奶茶行业消费市场动态情况
第二节中国奶茶行业消费市场特点分析
一、需求偏好
二、价格偏好
三、品牌偏好
四、其他偏好
第三节奶茶行业成本结构分析
第四节奶茶行业价格影响因素分析
一、供需因素
二、成本因素
三、渠道因素
四、其他因素
第五节中国奶茶行业价格现状分析
第六节中国奶茶行业平均价格走势预测
一、中国奶茶行业价格影响因素
二、中国奶茶行业平均价格走势预测
三、中国奶茶行业平均价格增速预测
第八章2017-2021年中国奶茶行业区域市场现状分析
第一节中国奶茶行业区域市场规模分布
第二节中国华东地区奶茶市场分析
一、华东地区概述
二、华东地区经济环境分析
三、华东地区奶茶市场规模分析
四、华东地区奶茶市场规模预测
第三节华中地区市场分析
一、华中地区概述
二、华中地区经济环境分析
三、华中地区奶茶市场规模分析
四、华中地区奶茶市场规模预测
第四节华南地区市场分析
一、华南地区概述
二、华南地区经济环境分析
三、华南地区奶茶市场规模分析
四、华南地区奶茶市场规模预测
第九章2017-2021年中国奶茶行业竞争情况
第一节中国奶茶行业竞争结构分析(波特五力模型)
一、现有企业间竞争
二、潜在进入者分析
三、替代品威胁分析
四、供应商议价能力
五、客户议价能力
第二节中国奶茶行业SCP分析
一、理论介绍
二、SCP范式
三、SCP分析框架
第三节中国奶茶行业竞争环境分析(PEST)
一、政策环境
二、经济环境
三、社会环境
四、技术环境
第十章奶茶行业企业分析(随数据更新有调整)
第一节企业
一、企业概况
二、主营产品
三、运营情况
1、主要经济指标情况
2、企业盈利能力分析
3、企业偿债能力分析
4、企业运营能力分析
5、企业成长能力分析
四、公司优劣势分析
第二节企业
一、企业概况
二、主营产品
三、运营情况
四、公司优劣势分析
第三节企业
一、企业概况
二、主营产品
三、运营情况
四、公司优劣势分析
第四节企业
一、企业概况
二、主营产品
三、运营情况
四、公司优劣势分析
第五节企业
一、企业概况
二、主营产品
三、运营情况
四、公司优劣势分析
第十一章2021-2026年中国奶茶行业发展前景分析与预测
第一节中国奶茶行业未来发展前景分析
一、奶茶行业国内投资环境分析
二、中国奶茶行业市场机会分析
三、中国奶茶行业投资增速预测
第二节中国奶茶行业未来发展趋势预测
第三节中国奶茶行业市场发展预测
一、中国奶茶行业市场规模预测
二、中国奶茶行业市场规模增速预测
三、中国奶茶行业产值规模预测
四、中国奶茶行业产值增速预测
五、中国奶茶行业供需情况预测
第四节中国奶茶行业盈利走势预测
一、中国奶茶行业毛利润同比增速预测
二、中国奶茶行业利润总额同比增速预测
第十二章2021-2026年中国奶茶行业投资风险与营销分析
第一节奶茶行业投资风险分析
一、奶茶行业政策风险分析
二、奶茶行业技术风险分析
三、奶茶行业竞争风险分析
四、奶茶行业其他风险分析
第二节奶茶行业应对策略
一、把握国家投资的契机
二、竞争性战略联盟的实施
三、企业自身应对策略
第十三章2021-2026年中国奶茶行业发展战略及规划建议
第一节中国奶茶行业品牌战略分析
一、奶茶企业品牌的重要性
二、奶茶企业实施品牌战略的意义
三、奶茶企业品牌的现状分析
四、奶茶企业的品牌战略
五、奶茶品牌战略管理的策略
第二节中国奶茶行业市场的重点客户战略实施
一、实施重点客户战略的必要性
二、合理确立重点客户
三、对重点客户的营销策略
四、强化重点客户的管理
五、实施重点客户战略要重点解决的问题
第三节中国奶茶行业战略综合规划分析
一、战略综合规划
二、技术开发战略
三、业务组合战略
四、区域战略规划
五、产业战略规划
六、营销品牌战略
七、竞争战略规划
第十四章2021-2026年中国奶茶行业发展策略及投资建议
第一节中国奶茶行业产品策略分析
一、服务产品开发策略
二、市场细分策略
三、目标市场的选择
第二节中国奶茶行业营销渠道策略
一、奶茶行业渠道选择策略
二、奶茶行业营销策略
第三节中国奶茶行业价格策略
第四节观研天下行业分析师投资建议
一、中国奶茶行业重点投资区域分析
二、中国奶茶行业重点投资产品分析
图表详见报告正文······
来源:观研天下,信息贵在分享,如涉及版权问题请联系删除