今天的景象想必大家也看到了,芳村茶市复工才半个月,大益仓颉号的炒作“暴雷”了。然而闹剧随着时间愈演愈烈。市场不仅出现跑路、抢货,甚至市场中也疑似验出仿冒仓颉号外箱包装的现象。


(疑似仿冒外箱包装)

(疑似仿冒外箱包装)
据茶商反应,面对炒家无法对单,目前茶叶市场已出现抢茶止损现象,而公安也进驻石美茶叶市场维持秩序。此举也意味着浪潮提前退去,裸泳的人也终于浮出水面。
其实“暴雷”早有迹可循,从上周开始小编就收到:有商家见仓颉号暴涨,把顾客的寄存茶叶货品,如1801千羽、1901沧海等私自变卖出去,购买仓颉号。这也印证古希腊历史学家希罗多德那句名言:神欲使之灭亡,必先使之疯狂。

果不其然,一周后在仓颉号空军团队中,已有承受不住的炒家暴雷跑路,而其余苟且的空军已经组成联盟只退本金,不接受非法多军无理高价对单或者交现货要求。也意味着此次事件,可能成为普洱茶史上第一次某单一品牌非法期货大面积集体违约事件。

对于风险不是没有警示,针对行业乱象,早在4天前广州荔湾区就下发《会议通知》,研究茶叶市场交易风险。几乎同一时间仓颉号的交易群纷纷解散改名,然而此时可能炒家对市场抱有侥幸,抑或已身陷泥潭不能自拔。并未引起重视。

如今东莞市茶叶行业协会、东莞万江茶叶行业协会也在2天前首次联合发文警示,警惕炒作风险,共同维护茶行业交易市场的繁荣稳定。显然对于一个巨大的金融茶非法期货显现的安全隐患,炒作仓颉号的商家们不要再熟视无睹,该悬崖勒马。

如今,愈演愈烈的茶也炒作、茶叶金融乱象、天价茶等现象,应该引起相关职能部门重视。不仅应联合采取专项整治行动,对辖区内茶叶批发市场、品牌名茶经销商及重点电商平台等重点检查,打击利用各种噱头虚假宣传、哄抬价格、不明码标价等恶意炒作及违法行为。
同时,应针对行业发展现状,抓紧制定和完善茶业领域相关标准。制定完善标准的目的在于加强行业自律,规范经营管理,鼓励茶企做百姓喝得起的茶,提升产品的质量和安全,引导理性消费,营造有利于茶产业健康有序发展的消费环境。

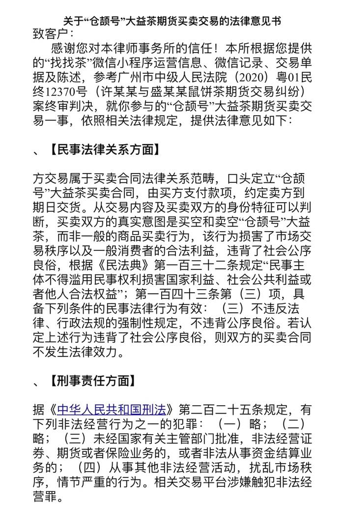
(茶叶非法期货买卖、交易涉及的法律条文)
其实关于茶叶炒作存在风险的文案,今年是小编撰写最多的一年:从云南省市县三级下发《风险提示》,大益品味66:韭菜割出“新”高度,甚至亲身感受“猪蹄”炒作····几乎每月一篇。去年东莞石美茶叶市场暴雷损失过亿的事件还“尸骨未寒”历历在目,但依然没能让韭菜们停下脚步。
最后还是那句苍白无力的一句老调重弹
“茶是用来喝的,不是用来炒的”
“炒作有风险,期货需谨慎!”
来源:茶界六十度
信息贵在分享,如有涉及侵权请联系及时删除。