懂茶帝 - 带你了解凤凰单丛茶,潮汕工夫茶文化、茶道等茶叶知识大全
当前位置: 懂茶帝 > 茶资讯 >

有关于[科研进展] 黑茶化学成分研究取得新进展的最新信息

有关于[科研进展] 黑茶化学成分研究取得新进展的最新信息

更新时间:2021-08-11 15:49:11 | 阅读:

  近日,中国农业科学院茶叶研究所茶叶品质化学与营养健康团队在黑茶非挥发性化学成分研究中取得了新进展。该团队关于黑茶化学成分分析的论文“Impact of Various Microbial-Fermented Methods on the Chemical Profile of Dark Tea Using a Single Raw Tea Material”发表在美国化学会期刊《Journal of Agricultural and Food Chemistry》 上,并被遴选为该杂志的补充封面论文(Supplementary Journal Cover)。

有关于[科研进展] 黑茶化学成分研究取得新进展的最新信息

  图1 发表的论文入选Journal of Agricultural and Food Chemistry补充封面

  不同类型黑茶的风味品质成分差异较大,主要源于它们黑毛茶原料的不同和后发酵加工工艺的差异。因此,研究人员采用相同的黑毛茶原料,在我国4个黑茶主产区,按照传统加工工艺,分别制备成普洱茶、六堡茶、茯砖茶和青砖茶等4种黑茶产品;继而采用广泛靶向代谢组学方法深入研究比较了不同类型黑茶中非挥发性成分的差异。

  该研究在黑毛茶原料及其制备的4种不同类型黑茶中共计鉴定出569种非挥发性化合物,其中86种成分的含量水平在不同类型的黑茶中存在显著差异。研究表明,黑毛茶原料在微生物参与的后发酵过程中,多种次生代谢产物发生变化,特别是黄酮类成分易发生羟基化、甲基化和糖苷化等分子结构修饰。不同类型的黑茶后发酵过程中优势微生物的不同可能是这些修饰产物在组分和含量上发生差异的主要原因。

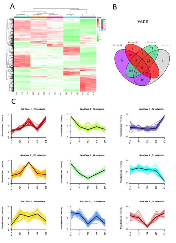
有关于[科研进展] 黑茶化学成分研究取得新进展的最新信息(1)

  注:A-不同类型黑茶中特征性化合物热图分析,B-不同类型黑茶中特征性化合物韦恩图分析,C-不同类型黑茶中特征性化合物变化趋势图。

  图2 4种不同类型黑茶中特征性非挥发化学成分的广泛靶向代谢组学及多元统计分析

有关于[科研进展] 黑茶化学成分研究取得新进展的最新信息(2)

  图3 微生物发酵促进黑毛茶中黄酮类的甲基化、羟基化、糖苷化等主要修饰产物形成

有关于[科研进展] 黑茶化学成分研究取得新进展的最新信息(3)

  图4 不同微生物发酵方式对黑茶化学成分的影响

  该研究初步查明了微生物发酵对不同类型黑茶中非挥发性成分的影响,揭示了微生物发酵引起的多种特征性次生代谢产物的分子结构修饰现象,有助于为黑茶品质的科学评价和加工质量控制提供科学依据。

  研究得到了中国农业科学院创新工程和现代农业产业技术体系项目资助。

  来源:中国茶叶

  如涉及版权问题请联系删除

标签:
最新推荐
关于茗香两岸大明湖,济南举办台湾茶专场品鉴会的信息
关于茗香两岸大明湖,济南举办台湾茶专场品鉴会的信息
更新时间:2025-03-25 浏览次数:171次
为推动两岸茶产业、茶文化的传承、融合与发展,8月2日,“泉”在济南过暑假,茗香两岸大明湖——台湾茶专场品鉴会在大明湖北岸自然广场启动。    活动现场,古韵与茶香交织,台湾
关于第四届兰州茶博会闭幕 超5万人次到展 现场销售金额达1238.3万元的最新消息
关于第四届兰州茶博会闭幕 超5万人次到展 现场销售金额达1238.3万元的最新消息
更新时间:2025-03-25 浏览次数:117次
7月22日,第四届兰州茶博会在甘肃国际会展中心落幕。为期4天的展期里,上万种“名优特”茶全产业链产品集中展出,涵盖六大茶类、新茶饮、茶生活、茶文化、茶科技等领域,吸引批发
关于贺开古茶山:茶农探索新模式 茶山危机正解时的资讯
关于贺开古茶山:茶农探索新模式 茶山危机正解时的资讯
更新时间:2025-03-25 浏览次数:118次
“我叫二爬,我们哈尼族是父子连名,我的孩子就可以叫爬古树。”谈起与古茶树的渊源,二爬讲述得绘声绘色,小时候记忆最深的除了和三五伙伴去鱼塘里摸鱼抓虾,便是跟着父母走山路
关于陕西省茶文化研究会与陕台文旅戏曲中心举行助力茶产业高质量发展交流座谈会的资讯
关于陕西省茶文化研究会与陕台文旅戏曲中心举行助力茶产业高质量发展交流座谈会的资讯
更新时间:2025-03-25 浏览次数:132次
7月26日,陕西广电融媒体集团(台)文旅戏曲中心主任何军、党委宣传部史鹏飞一行到访陕西省茶文化研究会,举行助力茶产业高质量发展交流座谈会,推动落实双方战略合作具体举措。陕
关于做好茶文章 走出致富路 —— 西乡县的内容
关于做好茶文章 走出致富路 —— 西乡县的内容
更新时间:2025-03-25 浏览次数:139次
随着乡村振兴工作深入推进,西乡县私渡镇红安社区积极探索,勇于尝试,充分发挥好、利用好本地资源优势,因地制宜发展茶产业,用好生态之笔,答产业振兴之题。 当好领路人,做优