6月8日,代表宁德市红茶最高水平的宁德市首届红茶大赛落下帷幕,大赛汇聚了来自宁德九县市区的209份茶样参与角逐。本次红茶大赛专家组阵容强大,由高峰、苏峰、孙云、夏良玉、陈金水、蔡烈伟六位省内茶叶审评专家组成。本次比赛全程由专家评审,并按照传统型和创新型红茶进行分组,确保评审结果更加专业和权威。





福建省种植业技术推广总站教授级高级农艺师苏峰说道:“从传统的工夫红茶的样品来看,我们整个的技术水准和工艺水平,应该说是保留了传统工夫红茶的技艺,同时也有运用了一些新的技术,比如我们新的品种,我们也有做成传统的红茶。我们创新型的工夫红茶,运用了我们独特的品种优势,高香型的品种优势,研发创新,现在已经成为市面上很受消费者青睐的产品,市场前景非常广阔。”




宁德是全国传统工夫红茶重要产区,传统名茶“坦洋工夫”、“白琳工夫”在清咸丰、同治年间就脱颖而出。1915年“坦洋工夫”红茶荣获巴拿马国际博览会金奖。新中国成立后,直到七十年代闽东主要以生产工夫红茶为主,红茶产量占75%以上。2020年,宁德区域红茶产量达到24617吨,分別约占全省红茶总产量的45%,全国红茶产量的7%。



宁德市农业农村局副局长、市茶产业发展中心主任李辉表示:“我们就是想通过这样的红茶大赛,除了品种结构的调整之外,在我们传统的制茶工艺里面加上一些创新型工艺,能够改变我们茶客和市场对传统红茶的看法,让我们的红茶更好地走向市场。”
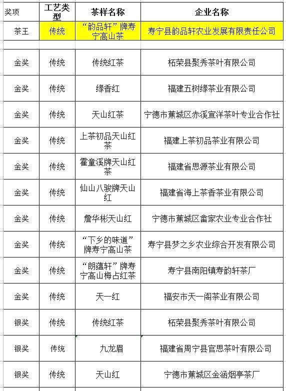
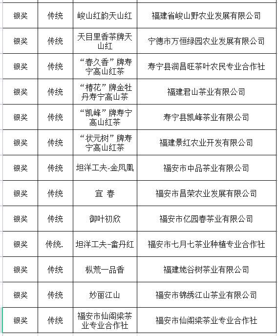
一、传统型工艺获奖名单:


二、创新型工艺获奖名单:


来源:宁德电视台茶天下栏目,信息贵在分享,如涉及版权问题请联系删除