茶是世界三大饮品之一,全球产茶国和地区达60多个,饮茶人口超过20亿。茶叶中含有茶多酚、茶多糖、茶氨酸、维生素和矿物质等多种成分,具备提神醒脑、助消化、抗氧化等功能,受到世界各地消费者的喜爱。2019年12月,联合国大会宣布将每年5月21日确定为“国际茶日”,以赞美茶叶的经济、社会和文化价值,促进全球农业的可持续发展。
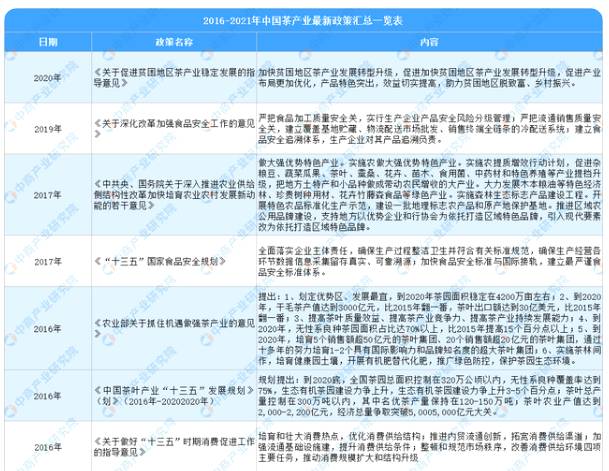
国家政策利好支持
近年来,我国政府出台了一系列政策支持和鼓励茶产业发展。2020年6月农村农业部发布《关于促进贫困地区茶产业稳定发展的指导意见》,加快贫困地区茶产业发展转型升级,促进加快贫困地区茶产业发展转型升级,促进产业布局更加优化,产品特色突出,效益切实提高,助力贫困地区脱致富、乡村振兴。

资料来源:中商产业研究院整理
茶叶产量稳步增长
茶叶属于天然健康的饮品,在中国具有悠久的饮茶历史。中国是茶叶最大的生产国,茶叶产量是世界第一。2016年以来,中国茶叶产量呈稳定增长趋势,数据显示,我国茶叶产量从2016年的231.33万吨增长至2020年的297万吨,2020年较上年增加19.28万吨,同比增长6.94%。

数据来源:中商产业研究院数据库
绿茶消费市场占7成
近年来,中国茶叶批发市场的各茶类交易量格局相对稳定。目前,中国前三类消费量最大的茶类为绿茶、红茶和乌龙茶,其中,绿茶占比为71.88%;红茶、乌龙茶分别占比13.19%、5.55%。白茶发展迅速,近年来在内销市场获得了长足的提升与发展,占比达到5.18%,但与其他大茶类相比,产量、产值仍然存在较大差距。

数据来源:茶叶流通协会、中商产业研究院整理
茶叶企业逐年增长
企查查数据显示:2016-2020年中国新注册茶叶相关企业呈逐年增长趋势,中国新注册茶叶相关企业从2016年的14.73万家增长至2020年的32.6万家,同比增长4.99%。2020年,我国新注册茶叶相关企业在业/存续的茶企有31.36万家,比上年增加4.14万家,同比增长15.21%。

数据来源:企查查、中商产业研究院整理
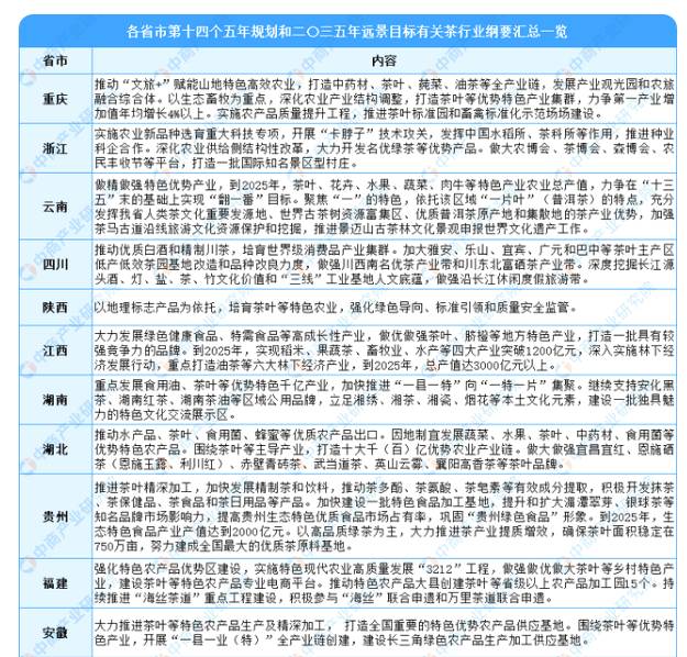
全国各省市十四五规划中茶产业相关发展建议
在中国十四五年规划和2035年远景目标建议/纲要中提到,做精做强特色优势产业,,建设茶叶等特色农产品专业电商平台。持续推进“海丝茶道”重点工程建设,积极参与“海丝”联合申遗和万里茶道联合申遗。大力推进茶叶等特色农产品生产及精深加工,打造全国重要的特色优势农产品供应基地。
全国各地积极促进茶行业发展,中商产业研究院整理了全国各省市“十四五”发展规划建议/纲要中有关茶行业发展相关内容,以供参考:

资料来源:中商产业研究院整理

资料来源:中商产业研究院整理
来源:中商情报网,信息贵在分享,如涉及版权问题请联系删除