茶叶作为一种天然的健康饮品,具有悠久的消费历史和广大的消费群体。近年来,随着人们生活水平的不断提高,对健康的重视程度日益上升。饮茶作为一种健康的生活习惯,符合现阶段消费者对健康和高品质生活的追求。
一、茶的分类
根据国家标准《茶叶分类》(GB/T30766-2014),以加工工艺、产品特性为主,结合茶树品种、鲜叶原料、生产地域进行分类,茶叶可分为绿茶、白茶、黄茶、乌龙茶、红茶、黑茶及再加工茶。

图片来源:中商产业研究院
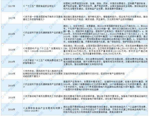
二、行业相关产业政策
近年来,我国政府出台了一系列政策支持和鼓励茶产业发展。2021年2月农业农村部《农业农村部关于落实好党中央、国务院2021年农业农村重点工作部署的实施意见》,加强农产品流通体系建设。制定促进农产品流通业发展的意见。全面实施农产品仓储保鲜冷链物流设施建设工程,加大蔬菜、水果、茶叶、中药材等鲜活农产品仓储保鲜补贴力度,建设一批田头小型仓储保鲜冷链设施,鼓励有条件的地方建设产地低温直销配送中心


资料来源:中山产业研究院整理
三、行业市场规模
1.茶园种植面积情况
目前,我国茶叶产量全球占比维持在4成以上并持续提升,尽管我国茶叶产量领先全球,但是从茶园单产角度来看,我国茶叶供给效率存在很大提升空间。数据显示,2020年,全国18个主要产茶省(自治区、直辖市)茶园总面积4747.69万亩,比去年增加149.82万亩,同比增长3.26%。其中,可采摘面积4152.18万亩,比去年增加461.41万亩,同比增长12.5%。

数据来源:茶叶流通协会、中商产业研究院整理
我国茶园面积逐渐扩大,数据显示,2019年我国18个主要产茶省(区、市)茶园面积达4597.87万亩,同比增长4.6%。其中,可采摘面积为3690.77万亩,同比增长6.15%。可采摘面积超过300万亩的省份有5个,分别是云南(604.65万亩)、贵州(470.1万亩)、四川(446.24万亩)、湖北(370万亩)和福建(309.39万亩)。

数据来源:茶叶流通协会、中商产业研究院整理
2.茶叶产量情况
茶叶属于天然健康的饮品,在中国具有悠久的饮茶历史。中国是茶叶最大的生产国,茶叶产量是世界第一。2016年以来,中国茶叶产量呈稳定增长趋势,数据显示,我国茶叶产量从2016年的231.33万吨增长至2020年的297万吨,2020年较上年增加19.28万吨,同比增长6.94%。

数据来源:中商产业研究院数据库
2020年,我国六大茶类中,绿茶、乌龙茶产量继续稳增,但总产量占比继续向下微调;红茶、白茶、黄茶产量激增,总产量占比出现攀升;黑茶略有减产,总产量中占比有所下降。具体来看:绿茶产量184.27万吨,占总产量的61.70%,比增6.99万吨,增幅3.94%;红茶产量40.43万吨,占比13.54%,比增9.71万吨,增幅31.59%;黑茶产量37.33万吨,占比12.50%,比减0.48万吨,减幅1.28%;乌龙茶产量27.78万吨,占比9.30%,比增0.20万吨,增幅0.73%;白茶产量7.35万吨,占比2.46%,比增2.39万吨,增幅48.05%;黄茶产量1.45万吨,占比0.49%,比增0.48万吨,增幅48.78%。

数据来源:茶叶流通协会、中商产业研究院整理
3.茶叶销量情况
近年来,中国茶叶批发市场的各茶类交易量格局相对稳定。目前,中国前三类消费量最大的茶类为绿茶、红茶和乌龙茶。数据显示,2020年中国茶叶国内销售量达220.16万吨,比去年增长17.61万吨,同比增长为8.69%。2020年中国茶叶内销均价为131.21元/公斤,同比下降2.98%。2020年中国茶叶国内销售总额为2888.84亿元,同比增长5.45%。

数据来源:茶叶流通协会、中商产业研究院整理
数据显示,中国绿茶内销额1699.20亿元,占内销总额的58.8%;红茶500.85亿元,占比17.4%;黑茶301.57亿元,占比10.4%;乌龙茶280.72亿元,占比9.7%;白茶89.53亿元,占比3.1%;黄茶16.96亿元,占比0.6%。

数据来源:茶叶流通协会、中商产业研究院整理
四、重点企业分析
数据显示:2016-2020年中国新注册茶叶相关企业呈逐年增长趋势,中国新注册茶叶相关企业从2016年的14.73万家增长至2020年的32.6万家,同比增长4.99%。2020年,我国新注册茶叶相关企业在业/存续的茶企有31.36万家,比上年增加4.14万家,同比增长15.21%。

资料来源:中商产业研究院整理





数据来源:企查查、中商产业研究院整理
五、行业的发展趋势
1.茶叶市场将保持持续稳定增长
我国是茶叶消费大国,有着悠久的饮茶历史和博大精深的茶文化。目前,我国茶叶人均消费量虽高于世界平均水平,但部分地区仍有待提高。随着经济社会的发展和人民生活水平的提高,对健康、天然的茶叶产品的消费需求量也在逐步提高。因此,我国茶叶市场仍有较广阔的发展空间,未来仍将保持稳定增长。
2.茶企竞争趋向品牌化,市场集中度有望进一步提升
目前,我国茶企数量多而分散,整体规模较小,达到一定规模并拥有种植、加工、销售全产业链的品牌企业较少。随着国内消费水平提高,消费者对茶叶品质日益重视,众多消费者已经由购买非品牌茶叶逐步转向购买品牌茶叶。数据显示,近十年来品牌茶叶的平均消费增速领先于非品牌茶叶,品牌茶叶的市场份额不断攀升,头部茶企发展有利。目前,中国茶行业的集中度还相对较低,随着头部茶企品牌建设的不断完善,通过市场竞争实现优胜劣汰,未来茶行业的市场集中度有望进一步提升。
3.茶叶深加工制品不断涌现,消费方式多元化发展
人们对于茶的利用方式,多以沸水冲泡饮用为主。然而随着社会的发展和人们个性化消费的增加,传统饮茶方式无法满足需要,消费者开始追求更加简便、快捷、多元化的茶叶消费方式。企业通过运用现代深加工技术,把茶叶加工成茶饮料,或与传统食品相结合制成茶食品,可更加充分地提取茶叶的功能性营养成分。在此类新消费观念的指引下,各类茶叶深加工产品不断涌现,消费方式向多元化发展。
4.线上线下相融合,向新零售趋势发展
近年来,随着电子商务模式的快速发展,茶行业不再局限于传统的线下消费渠道,形成了线上、线下相互融合的行业销售模式,并向新零售趋势发展。茶企的线下布局,为其积累了品牌口碑与客户资源,有利于为其线上模式的推广进行引流。茶叶市场线下销售规模不断增长的同时,线上销售规模亦快速增长。
5.茶叶品质要求不断提高,仓储和运输系统建设加强
随着社会的发展和人们生活水平的提高,消费者愈发重视产品的安全与品质。影响茶叶品质的因素主要在于加工、仓储和运输环节。近年来,我国茶叶工艺逐渐成熟,仓储和运输系统的不完善将可能影响茶叶品质。高品质茶叶对茶色、茶香、茶味和鲜度都有要求,而温度、湿度、含氧量及阳光照射等都会对茶叶品质有较大影响。为满足消费者对茶叶品质的要求,未来茶叶仓储和运输系统将向更加智能化、信息化的方向发展。
更多资料请参考中商产业研究院发布的《中国茶行业市场前景及投资机会研究报告》,同时中商产业研究院还提供产业大数据、产业情报、产业研究报告、产业规划、园区规划、十四五规划、产业招商引资等服务。
来源:中商情报网讯,信息贵在分享,如涉及版权问题请联系删除